光伏电站等保测评一次多少钱_等保问题
创始人
2024-12-25 01:05:03
0

光伏电站等保测评的费用因地区、电站规模及服务内容的不同而有所差异。费用会包括安全评估、系统检测、风险分析等多个方面。具体价格需咨询专业机构或服务商获取详细报价。

光伏电站等保测评的费用因多种因素而异,包括测评机构的资质、所需服务的复杂程度以及项目的具体情况;而关于等保问题,则涉及到等级保护的具体内容、相关法规和标准、以及安全防护措施的实施。

(图片来源网络,侵删)

费用分析:

1、机构资质与经验:进行等保测评的机构资质不同,费用也会有所差异,具备丰富经验和高级别资质的测评机构往往收费更高。

2、服务复杂程度:测评工作的复杂程度也会影响总体费用,对电力监控系统进行全面的威胁分析和脆弱性评估比单一的安全检查成本要高。

3、项目具体情况:光伏电站的规模和所处地区也是影响测评费用的关键因素,大型电站或位于特殊地理环境的电站可能需要更多的技术和人力资源,从而推高费用。

4、额外支持需求:如果需要额外的安全咨询或改进建议,这将带来额外的费用。

5、后期跟进与支持:测评后的持续监控和后续年度复测通常也包括在服务费用中。

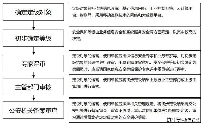
等级保护(等保)问题解析:

(图片来源网络,侵删)

1、等级保护内容:《电力监控系统网络安全评估指南》提供了针对电力监控系统的安全防护体系评估指导,涵盖从自评估到型式评估等多种评估形式。

2、法规与标准:遵循《电力监控系统网络安全防护导则》及其他相关国家标准是进行等保测评的法律要求,以确保符合国家规定的安全等级。

3、安全防护实施:光伏电站需通过严格的安全评审和改进措施来确保系统的信息安全和物理安全,这包括但不限于防止黑客攻击和恶意代码侵害。

4、评审与更新:定期的安全评审和系统更新是保持合规性的关键,能够及时发现新的威胁和脆弱性,并采取相应的防护措施。

5、监管要求:按照国家能源局的规定,对并网运行的电力系统进行规范管理,确保电网的安全稳定运行。

相关问答FAQs:

如何选择合适的等保测评机构?

光伏电站等保测评一次多少钱_等保问题

(图片来源网络,侵删)

选择合适的等保测评机构时,应考虑机构的资质认证、过往的服务案例、行业声誉以及提供的服务是否全面,比较不同机构的报价和服务内容,选择性价比最高的一个。

等保测评多久需要进行一次?

根据《电力监控系统网络安全评估指南》,对于定级为第三级和第四级的系统,运营单位应定期组织自评估,评估周期原则上不超过一年,任何重大系统变更或新的安全威胁出现时,都应重新进行安全评估。

归纳而言,光伏电站等保测评的费用不是固定不变的单一数字,而是受多方面因素影响的结果,在选择服务提供商时,应综合考虑机构的专业能力、服务项目及费用透明度,了解和遵守相关的国家标凈和法规是保证电力系统安全的前提。

相关内容

热门资讯

怎样购买金花链接房卡/微信炸金... 微信炸金花是一款非常受欢迎的棋牌游戏,咨询房/卡添加微信:160470940许多玩家在游戏中会购买房...
秒懂教程“金花链接房卡在哪里弄... 新祥心牛牛是一款非常受欢迎的棋牌游戏,咨询房/卡添加微信:160470940许多玩家在游戏中会购买房...
捉鬼神器安卓系统下载,探索神秘... 你有没有听说过那个传说中的捉鬼神器?没错,就是那个能让鬼怪闻风丧胆的安卓系统下载!今天,我就要带你一...
哪里有卖微信炸金花房卡/买房卡... 微信炸金花是一款非常受欢迎的棋牌游戏,咨询房/卡添加微信:160470940许多玩家在游戏中会购买房...
牛牛金花房卡是如何购买的/微信... 牛牛是一款非常受欢迎的棋牌游戏,咨询房/卡添加微信:86909166许多玩家在游戏中会购买房卡来享受...
一分钟推荐“链接金花房卡怎么购... 先锋大厅是一款非常受欢迎的棋牌游戏,咨询房/卡添加微信:160470940许多玩家在游戏中会购买房卡...
一分钟推荐“去哪儿买微信金花房... 新上游牛牛是一款非常受欢迎的棋牌游戏,咨询房/卡添加微信:160470940许多玩家在游戏中会购买房...
ia实测“微信斗牛房卡怎么来的... 微信斗牛是一款非常受欢迎的棋牌游戏,咨询房/卡添加微信:86909166许多玩家在游戏中会购买房卡来...
安卓系统哪个游戏好,哪个游戏最... 你有没有发现,手机里的游戏就像是一块巨大的宝藏,让人忍不住想要一探究竟。今天,就让我带你走进安卓系统...
一分钟推荐“微信斗牛房间怎么弄... 微信斗牛是一款非常受欢迎的棋牌游戏,咨询房/卡添加微信:86909166许多玩家在游戏中会购买房卡来...
秒懂教程“微信斗牛牛小程序叫什... 微信斗牛是一款非常受欢迎的棋牌游戏,咨询房/卡添加微信:86909166许多玩家在游戏中会购买房卡来...
微信群金花房卡链接如何获得/上... 牛牛是一款非常受欢迎的棋牌游戏,咨询房/卡添加微信:160470940许多玩家在游戏中会购买房卡来享...
ia实测“牛牛链接房卡那里有/... 新七喜是一款非常受欢迎的棋牌游戏,咨询房/卡添加微信:44346008许多玩家在游戏中会购买房卡来享...
秒懂教程“微信金花房卡链接如何... 皇豪互娱是一款非常受欢迎的棋牌游戏,咨询房/卡添加微信:44346008许多玩家在游戏中会购买房卡来...
正版授权“微信金花房卡怎么来的... 人海大厅是一款非常受欢迎的棋牌游戏,咨询房/卡添加微信:160470940许多玩家在游戏中会购买房卡...
秒懂教程“牛牛链接房卡那里有/... 毛豆大厅是一款非常受欢迎的棋牌游戏,咨询房/卡添加微信:160470940许多玩家在游戏中会购买房卡...
给大家讲解“炸金花链接如何开房... 先锋大厅是一款非常受欢迎的棋牌游戏,咨询房/卡添加微信:44346008许多玩家在游戏中会购买房卡来...
终于找到“微信房卡斗牛金花有透... 斗牛是一款非常受欢迎的棋牌游戏,咨询房/卡添加微信:86909166许多玩家在游戏中会购买房卡来享受...
买房卡的金花房代理联系方式/微... 微信斗牛是一款非常受欢迎的棋牌游戏,咨询房/卡添加微信:86909166许多玩家在游戏中会购买房卡来...
微信牛牛房卡在哪里买的/微信斗... 微信斗牛是一款非常受欢迎的棋牌游戏,咨询房/卡添加微信:15984933许多玩家在游戏中会购买房卡来...