Leetcode算法题(链表的中间节点+返回倒数第k个节点+合并两个有序链表)
创始人
2024-12-26 04:03:31
0

题目1:

本题力扣链接:https://leetcode.cn/problems/middle-of-the-linked-list/solutions/164351/lian-biao-de-zhong-jian-jie-dian-by-leetcode-solut/

思路1:单指针法

首先我们对链表进行遍历,记录链表的总长度N,再进行遍历原链表,返回刚跳出循环大于N/2时,对应的链表节点,即为中间节点。

typedef struct ListNode ListNode; struct ListNode* middleNode(struct ListNode* head) {     ListNode* pcur=head;     if(head==NULL)     {         return head;     }     int count=0;     while(pcur)     {         count++;         pcur=pcur->next;     }     pcur=head;     int k=0;     while(knext;     }     return pcur; }

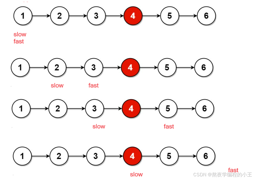
思路2:快慢指针法

typedef struct ListNode ListNode ; struct ListNode* middleNode(struct ListNode* head) {         ListNode* slow = head;         ListNode* fast = head;         while (fast != NULL && fast->next != NULL) {             slow = slow->next;             fast = fast->next->next;         }         return slow;     }

场景1:

场景二:

题目2:

OJ链接:

思路1:反转链表+遍历

先将原链表进行翻转,再将反转后的链表的头结点移动k-1位,最后直接返回此时节点的值。

typedef struct ListNode ListNode; int kthToLast(struct ListNode* head, int k){     //1. 先将原链表进行翻转     //2. 再将反转后的链表的头结点移动k-1位     ListNode* n1,*n2,*n3;     n1=NULL,n2=head,n3=n2->next;     while(n2)     {         n2->next=n1;         n1=n2;         n2=n3;         if(n3)         n3=n3->next;     }     k=k-1;     while(k--)     {         n1=n1->next;     }     return n1->val; } 

复杂度分析:

时间复杂度:O(N),其中N为给定链表节点的数目。

空间复杂度:O(1)

思路2:遍历+挪动

先计算原链表的总长度s,再将原链表的头结点移动s-k位,返回此时节点对应的值。

typedef struct ListNode ListNode; int kthToLast(struct ListNode* head, int k){     ListNode* pcur=head;     int s=0;     while(pcur)     {         s++;         pcur=pcur->next;     }     int m=s-k;     while(m--)     {         head=head->next;     }     return head->val;  }

复杂度分析:

时间复杂度:O(N),其中N为给定链表节点的数目。

空间复杂度:O(1)

题目3:

思路:遍历+尾插+比较

创建新的带头链表,依次遍历两个原链表,比较对应的值,尾插到新的链表尾部。

typedef struct ListNode ListNode; struct ListNode* mergeTwoLists(struct ListNode* list1, struct ListNode* list2) {     if (list1 == NULL) {         return list2;     }     if (list2 == NULL) {         return list1;     }     ListNode* newlist,*newhead;      newhead=newlist=(ListNode*)malloc(sizeof(ListNode));     while (list1 && list2) {         if (list1->val > list2->val) {             newlist->next = list2;             list2 = list2->next;         } else {             newlist->next = list1;             list1 = list1->next;         }         newlist = newlist->next;     }     if (list1)         newlist->next = list1;     if (list2)         newlist->next = list2;     return newhead->next; }

如果本文章对你有帮助,期待你的三连!!!

相关内容

热门资讯

ia实测“金花房卡从哪里购买/... 皇豪互娱是一款非常受欢迎的棋牌游戏,咨询房/卡添加微信:86909166许多玩家在游戏中会购买房卡来...
微信斗牛房卡找谁买/金花链接房... 微信斗牛是一款非常受欢迎的棋牌游戏,咨询房/卡添加微信:15984933许多玩家在游戏中会购买房卡来...
微信链接金花牛牛透视挂点控/微... 微信炸金花是一款非常受欢迎的棋牌游戏,咨询房/卡添加微信:44346008许多玩家在游戏中会购买房卡...
房卡必备教程“微信牛牛链接金花... 卡卡大厅是一款非常受欢迎的棋牌游戏,咨询房/卡添加微信:86909166许多玩家在游戏中会购买房卡来...
秒懂教程“微信链接金花房卡如何... 先锋大厅是一款非常受欢迎的棋牌游戏,咨询房/卡添加微信:15984933许多玩家在游戏中会购买房卡来...
给大家讲解“微信上玩炸金花冲房... 新漫游牛牛是一款非常受欢迎的棋牌游戏,咨询房/卡添加微信:86909166许多玩家在游戏中会购买房卡...
一分钟了解“金花房卡一手货源/... 卡贝大厅是一款非常受欢迎的棋牌游戏,咨询房/卡添加微信:44346008许多玩家在游戏中会购买房卡来...
微信斗牛房卡怎么获得/微信牛牛... 微信斗牛是一款非常受欢迎的棋牌游戏,咨询房/卡添加微信:86909166许多玩家在游戏中会购买房卡来...
金花链接如何创建房间玩/微信上... 金花是一款非常受欢迎的棋牌游戏,咨询房/卡添加微信:15984933许多玩家在游戏中会购买房卡来享受...
金花链接如何创建房间玩/微信炸... 微信炸金花是一款非常受欢迎的棋牌游戏,咨询房/卡添加微信:86909166许多玩家在游戏中会购买房卡...
微信牛牛房卡链接哪里有/微信链... 牛牛是一款非常受欢迎的棋牌游戏,咨询房/卡添加微信:160470940许多玩家在游戏中会购买房卡来享...
终于找到“微信斗牛房卡专卖店联... 微信斗牛是一款非常受欢迎的棋牌游戏,咨询房/卡添加微信:160470940许多玩家在游戏中会购买房卡...
ia实测“微信上玩炸金花冲房卡... 新上游牛牛是一款非常受欢迎的棋牌游戏,咨询房/卡添加微信:86909166许多玩家在游戏中会购买房卡...
金花建房软件哪个好/微信链接牛... 牛牛是一款非常受欢迎的棋牌游戏,咨询房/卡添加微信:86909166许多玩家在游戏中会购买房卡来享受...
正版授权“牛牛链接房卡那里有/... 人海大厅是一款非常受欢迎的棋牌游戏,咨询房/卡添加微信:15984933许多玩家在游戏中会购买房卡来...
微信链接斗牛房卡多少钱/微信金... 斗牛是一款非常受欢迎的棋牌游戏,咨询房/卡添加微信:15984933许多玩家在游戏中会购买房卡来享受...
一分钟推荐“微信链接斗牛房卡充... 斗牛是一款非常受欢迎的棋牌游戏,咨询房/卡添加微信:44346008许多玩家在游戏中会购买房卡来享受...
终于找到“微信开牛牛房卡在哪里... 新众乐牛牛是一款非常受欢迎的棋牌游戏,咨询房/卡添加微信:44346008许多玩家在游戏中会购买房卡...
ia实测“金花房卡链接怎么购买... 金花是一款非常受欢迎的棋牌游戏,咨询房/卡添加微信:44346008许多玩家在游戏中会购买房卡来享受...
哪里有卖微信炸金花房卡/微信金... 微信炸金花是一款非常受欢迎的棋牌游戏,咨询房/卡添加微信:44346008许多玩家在游戏中会购买房卡...