有源二分频音频放大器-TI杯2022年10月省级大学生电子设计竞赛C题
创始人
2024-12-26 08:08:39
0

有源二分频音频放大器

  • 前言
  • 具体电路
    • 预处理电路
    • 滤波器电路
    • 功放电路
    • 其他电路
  • 测试结果
  • 实物图以及部分测试波形
    • 实物图
    • 部分测试波形
  • PCB模块

前言

  题主正在备赛2023全国大学生电子设计竞赛,对2022年TI杯10月省赛C题有源二分频放大器题目进行了训练,写下此篇文章用来帮助后来者提供一个解题思路,个人能力有限,相互学习。

具体电路

  本题目几乎不涉及软件方案,唯一可以设计软件控制的部分是AGC控制,可以通过使用VGA、RMS检波、单片机片内ADC和片内DAC控制实现输出的稳定控制,但限于手上单片机没有片内DAC,最终选用了自动增益模块进行控制。
  硬件方案采用了预处理电路、滤波器电路和功率放大电路三部分组成。预处理电路在输入200Hz-20kHz,有效值10mV-100mV时输出稳定的有效值2V左右的信号;两路滤波器采用巴特沃斯滤波器实现;功率放大电路采用LM1875,实际随意用手上有的功率放大器均可达到要求。系统的总体方案如下图:
系统总体框图

预处理电路

  预处理电路由前级放大电路、AGC模块和后级放大电路组成,原因是采用了AD8367作为自动增益控制,其输入范围在手册上写了不超过700mVpp,但是实际将前级放大倍数设置在6倍左右也工作正常,具体进入到AGC的信号幅值未测,AD8367稳定输出为354mVrms,达不到题目要求的最大增益不小于46dB即2Vrms,所以需要后级放大对信号再次放大。
  前级放大电路采用OPA690,采用通向放大,放大倍数为6.1倍,输入端10k欧姆用于达到输入阻抗,实际OPA690输入阻抗190k欧姆,不接也满足要求,具体电路如下图:
前级放大电路
  AD8367硬件设计在AGC工作方式,根据芯片手册上的电路图进行设计,具体电路图如下;
AD8367模块
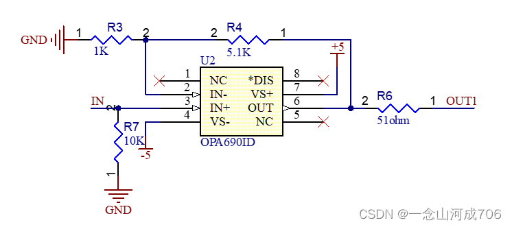
  后级放大电路采用了OPA657,原因是手里的好几种运放接进去都有很大的直流偏置,用OPA657可以调到直流偏置很小的状态,OPA690也能做到但是输出范围不够,同时由于直流偏置导致顶部会有点失真,具体后级电路图如下:
后级放大电路

滤波器电路

  滤波器电路采用两路巴特沃斯有源滤波器,阶数为5阶,因为查阅得到巴特沃斯滤波器每增加1阶阻带衰减率增加6dB/频程。滤波器采用软件直接生成就行,具体的高通滤波器和低通滤波器如下图:
高通滤波器
低通滤波器

功放电路

  功放芯片选用了LM1875,这款芯片在增益低时不稳定,输出噪声极大,故设计时采用了16倍的放大倍数。同时由于最终功率电阻有功率范围,具体不算了,在经过滤波器后对信号利用衰减网络作16dB的衰减,具体功放电路如下:
功率放大器

其他电路

  在滤波器后面有加衰减网络,采用了 π \pi π型衰减网络,具体如下,两个衰减网络相同:
衰减网络
   在高通滤波器一端,经过衰减后有加一个移相器电路,用来实现在2kHz输出的两端信号相位差为0度,这个电路具体参数忘了,调整相位180度,具体电路如下:
移相器
  同时在预处理电路与滤波器电路之间需要添加电压跟随器,否则高通滤波器接入时前级信号电压有衰减,此处采用OPA690作射随,输入端电阻到地用于将直流偏置调节到很小。同时滤波器与衰减网络之间也需要加电压跟随器,其中一个用OPA842一个用OPA690,用两种是因为开始用OAP842可以,然后焊了一模一样的但是不能用,最后改用OAP690就好了,具体的电路如如下:
电压跟随器

测试结果

  此方案对照测试表进行了测试,最后测出来各项指标都是满足题目要求的,不过不清楚题目允不允许使用移相器对滤波器在2kHz频点处的信号相位进行调整。下面有一些测试数据:
自动增益数据测试:
在这里插入图片描述
端口电压测试:
在这里插入图片描述
功放测试:
在这里插入图片描述

实物图以及部分测试波形

实物图

在这里插入图片描述

  右侧两个模块为功率放大电路,左侧为其他的电路。

部分测试波形

输入10kHz,有效值100mV时C端口电压:
在这里插入图片描述
下面是频率固定10kHz,有效值变化时C端口的信号:
在这里插入图片描述
在这里插入图片描述

在这里插入图片描述
在这里插入图片描述
下面是用移相器移相后,在两路功放后接入负载时的输出信号,即A端口和B端口信号,输入信号频率2kHz,有效值20mVrms:
在这里插入图片描述
在这里插入图片描述

还有其他的测试数据未记录图片,就写到了这里了。

PCB模块

本着让人学习的原则,就不直接给出PCB工程文件,给出各个模块的PCB正反图片。
OPA通用模块的布线比较简单,就放一下正面图:
在这里插入图片描述

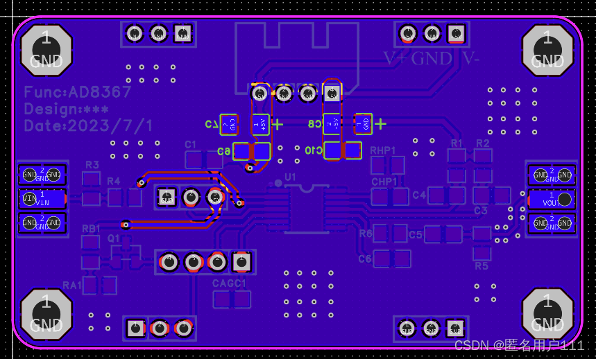
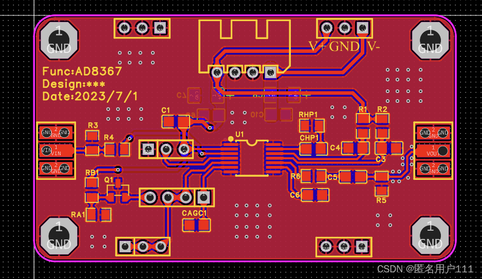
AD8367自动增益模块:
在这里插入图片描述
在这里插入图片描述
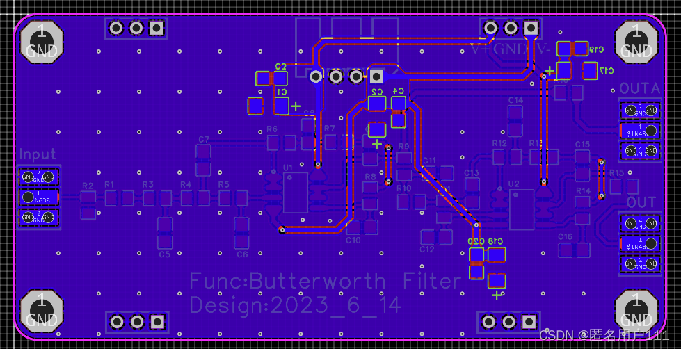
有源滤波器模块:
在这里插入图片描述
在这里插入图片描述
LM1875模块:
在这里插入图片描述
在这里插入图片描述

相关内容

热门资讯

重大通报,金花房卡如何购买西游... 西游联盟房卡更多详情添加微:33549083、 2、在商城页面中选择房卡选项。 3、根...
IA解析/牛牛房卡官网皇豪互娱... 皇豪互娱是一款非常受欢迎的棋牌游戏,咨询房/卡添加微信:【3329006910】或QQ:332900...
正版授权!牛牛充值房卡超游联盟... 您好!微信超游联盟大厅链接获取房卡可以通过以下几种方式购买: 1.微信渠道:(超游联盟)大厅介绍:...
头条推荐!金花微信链接市场价格... 头条推荐!金花微信链接市场价格表九酷大厅/随意玩/房卡是在哪里买的九酷大厅/随意玩是一款非常受欢迎的...
科技实测!微信金花房卡怎么弄海... 微信游戏中心:海贝之城房卡在哪里买打开微信,添加客服微信【88355042】,进入游戏中心或相关小程...
正规平台有哪些,牛牛房卡制作链... 豌豆互娱是一款非常受欢迎的棋牌游戏,咨询房/卡添加微信:【3329006910】或QQ:332900...
正规平台有哪些,牛牛房卡代理海... 您好!微信海航大厅大厅链接获取房卡可以通过以下几种方式购买: 1.微信渠道:(海航大厅)大厅介绍:...
我来教你/如何购买金花房卡神盾... 微信游戏中心:神盾大厅/新天道房卡在哪里买打开微信,添加客服微信【88355042】,进入游戏中心或...
我来教你/斗牛房卡充值新天道/... 今 日消息,新天道/皇豪互娱房卡添加微信33549083 苹果今日发布了 iOS 16.1 正式版更...
玩家攻略,金花房卡批发价卡丁互... 玩家攻略,金花房卡批发价卡丁互娱/正规房卡找谁买卡丁互娱是一款非常受欢迎的游戏,咨询房/卡添加微信:...
IA解析/牛牛房卡游戏代理海米... 微信游戏中心:海米大厅房卡在哪里买打开微信,添加客服微信【88355042】,进入游戏中心或相关小程...
玩家攻略,怎么买斗牛房卡朱雀大... 微信游戏中心:朱雀大厅房卡在哪里买打开微信,添加客服微信【88355042】,进入游戏中心或相关小程...
推荐一款!牛牛房卡制作链接海星... 海星大厅房卡更多详情添加微:33549083、 2、在商城页面中选择房卡选项。 3、根...
头条推荐!金花房卡如何购买超游... 头条推荐!金花房卡如何购买超游联盟/房卡购买房间怎么开超游联盟是一款非常受欢迎的游戏,咨询房/卡添加...
我来教你/如何购买金花房卡老神... 微信游戏中心:老神兽/皇豪互众房卡在哪里买打开微信,添加客服微信【88355042】,进入游戏中心或...
正版授权!牛牛房卡出售海豚大厅... 正版授权!牛牛房卡出售海豚大厅/房卡购买房间怎么开Sa9Ix苹果iPhone 17手机即将进入量产阶...
重大通报,如何购买金花房卡龙马... 您好!微信龙马大厅大厅链接获取房卡可以通过以下几种方式购买: 1.微信渠道:(龙马大厅)大厅介绍:...
科技实测!金花房卡官网烛龙大厅... 烛龙大厅/新道游房卡更多详情添加微:33549083、 2、在商城页面中选择房卡选项。 ...
我来教你/金花微信链接市场价格... 我来教你/金花微信链接市场价格表天酷大厅/房卡在哪里购买天酷大厅是一款非常受欢迎的游戏,咨询房/卡添...
ia实测“金花房卡从哪里购买/... 皇豪互娱是一款非常受欢迎的棋牌游戏,咨询房/卡添加微信:86909166许多玩家在游戏中会购买房卡来...