分(中)位数回归算法 -医学小样本数据回归分析的更佳选择 ?
创始人
2024-12-27 09:10:41
0

分(中)位数回归算法 -医学小样本数据回归分析的更佳选择 ?

在医学研究中,小样本数据回归分析是一项常见且重要的任务。由于医学数据的复杂性、多样性和稀缺性,传统的回归分析方法如最小二乘法(OLS)在处理这类数据时可能面临诸多挑战,如异常值敏感性高、数据偏斜等。分位数回归(Quantile Regression)作为一种统计方法,以其独特的优势成为医学小样本数据回归分析的更佳选择。

分位数回归算法概述

分位数回归最早由Roger Koenker和Gilbert Bassett于1978年提出,旨在研究自变量与因变量的条件分位数之间的关系。与传统的回归分析(如OLS)不同,分位数回归不仅关注因变量的条件期望(均值),还关注其条件分位数,如中位数、25%分位数和75%分位数等。这种方法通过最小化非对称形式的绝对值残差,构建自变量与因变量分位数之间的线性关系模型。

基本原理

分位数回归的核心思想是将目标变量(因变量)设置为特定分位数,并计算该分位数的条件概率密度函数。这些密度函数描述了自变量与因变量在特定分位数下的关系。在实际操作中,通过选择不同的分位数(如0.25、0.5、0.75等),可以构建多个分位数回归模型,以全面描述因变量的条件分布。
红色虚线带表的是均值线性回归的拟合,蓝色线代表的是中位数回归的拟合结果
图注:红色虚线带表的是均值线性回归的拟合,蓝色线代表的是中位数回归的拟合结果,灰色线代表的其它分位数回归拟合的结果

优点

  • 稳健性:分位数回归对异常值和数据偏斜不敏感,因此在处理含有异常值或偏斜分布的医学数据时具有更高的稳健性。
  • 全面性:通过构建多个分位数回归模型,可以全面描述因变量的条件分布,而不仅仅是其条件期望。
  • 灵活性:分位数回归不需要假设误差项的正态分布,因此适用于各种非正态分布的医学数据。
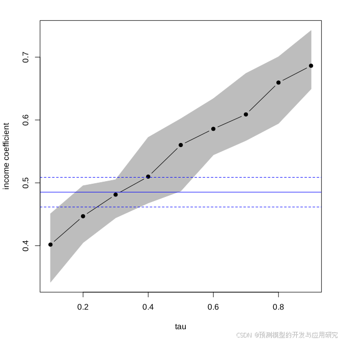
    在这里插入图片描述
    图注:横坐标是各个分位数,纵坐标是变量的回归系数,代表变量的区间不同,对预测结果的贡献也不同。

分位数回归的应用

  • 变量间关系分析:在医学研究中,研究者经常需要分析多个变量之间的关系,如药物剂量与治疗效果、患者年龄与生存率等。分位数回归能够揭示这些变量在不同分位数下的关系,提供比传统回归更全面的信息。例如,在药物剂量研究中,分位数回归可以分析不同剂量下治疗效果的变化,帮助医生制定更精确的用药方案。
  • 预测:分位数回归不仅可以用于变量间关系的分析,还可以用于预测。通过构建多个分位数回归模型,研究者可以预测因变量在不同分位数下的值,从而提供更精确的预测结果。

在小样本数据的优势

  • 对于医学小样本数据,分位数回归的优势尤为明显。由于小样本数据往往具有较大的变异性和不确定性,传统的回归分析方法可能难以准确捕捉变量之间的关系。而分位数回归通过其稳健性和全面性,能够在小样本数据下提供更为可靠的回归分析结果。
  • 下面通过实验简单比较分位数回归和均值回归:
  1. 检验结局变量的正态性
library(nortest)   # 使用ad.test函数进行Anderson-Darling检验   ad.test(airquality$Ozone) #p值<0.001,表明数据不符合正态分布 
  1. 分位数回归
#中位数回归预测 airq <- airquality[143:145,] f <- rq(Ozone ~ ., data=airquality)#tau=.5 predict(f,newdata=airq) #说明:中位数回归,默认是tau=0.5 #预测结果:143:48.9635248831032 144:2.72110881442428 145:17.638599052014 
AIC(f) #计算结果:979.126779601049 
  1. 均值回归
#均值回归 f_lm<-lm(Ozone ~ ., data=airquality) predict(f_lm,newdata=airq) #预测结果:143:53.0136929276497 144:5.75872297429852 145:19.3243671366314 
AIC(f_lm) #计算结果:997.218772911938 
  1. 结果:分位数回归的AIC参数高于均值回归。

结论

对于小样本回归任务,结局变量非正态分布的情况下,采用分位数回归可能是一个更好的选择。以上R代码采用quantreg包完成,更详细的代码可以参考链接。

相关内容

热门资讯

推荐一款!金花房卡怎么购买荣耀... 荣耀联盟是一款非常受欢迎的棋牌游戏,咨询房/卡添加微信:【3329006910】或QQ:332900...
玩家攻略,金花房卡官网桃花大厅... 玩家攻略,金花房卡官网桃花大厅/房卡怎么购买Sa9Ix苹果iPhone 17手机即将进入量产阶段。有...
ia实测“微信拼三张房卡怎么获... 金牛座金花是一款非常受欢迎的棋牌游戏,咨询房/卡添加微信:44346008许多玩家在游戏中会购买房卡...
科普!微信上打炸金花房卡找谁买... 微信游戏中心:大牌九房卡,添加微信【55051770】,进入游戏中心或相关小程序,搜索“微信大牌九房...
头条推荐!牛牛房卡制作链接火星... 您好!微信火星大厅/新道游大厅链接获取房卡可以通过以下几种方式购买: 1.微信渠道:(火星大厅/新...
终于知道”新好游低价获取分享房... 第二也可以在游戏内商城:在游戏界面中找到 “微信金花,斗牛链接房卡”“商城”选项,选择房卡的购买选项...
IA解析/金花微信链接市场价格... 今 日消息,毛豆互娱房卡添加微信33549083 苹果今日发布了 iOS 16.1 正式版更新,简单...
ia攻略/金花房卡批发价玄灵大... 玄灵大厅房卡更多详情添加微:33549083、 2、在商城页面中选择房卡选项。 3、根...
科普!微信群打金花链接房卡,微... 微信游戏中心:牛牛房卡,添加微信【33903369】,进入游戏中心或相关小程序,搜索“微信牛牛房卡”...
终于知道”美人有挂吗“新道游房... 终于知道”美人有挂吗“新道游房间卡怎么购买微信房卡充值 添加房卡批售商:微【113857776】复制...
一分钟推荐“如何在微信上购买金... 新荣耀是一款非常受欢迎的棋牌游戏,咨询房/卡添加微信:44346008许多玩家在游戏中会购买房卡来享...
玩家攻略,游戏推荐斗牛房卡出售... 微信游戏中心:海贝大厅/新天道房卡在哪里买打开微信,添加客服微信【88355042】,进入游戏中心或...
科普!创建微信链接金花房卡,微... 微信游戏中心:牛牛房卡,添加微信【8488009】,进入游戏中心或相关小程序,搜索“微信牛牛房卡”,...
终于知道”超稳无敌哪里有详细房... 第二也可以在游戏内商城:在游戏界面中找到 “微信金花,斗牛链接房卡”“商城”选项,选择房卡的购买选项...
正版授权!金花房卡专卖店华山大... 您好!微信华山大厅大厅链接获取房卡可以通过以下几种方式购买: 1.微信渠道:(华山大厅)大厅介绍:...
炸金花房卡专卖店联系方式/微信... 微信炸金花是一款非常受欢迎的棋牌游戏,咨询房/卡添加微信:15984933许多玩家在游戏中会购买房卡...
终于知道”新众亿房卡购买“金花... 终于知道”新众亿房卡购买“金花房卡哪里是有卖 微信牛牛房卡客服微信号微信游戏中心打开微信,添加客服【...
科普!微信链接金花房卡在哪买的... 微信游戏中心:拼三张房卡,添加微信【55051770】,进入游戏中心或相关小程序,搜索“微信拼三张房...
房卡必备教程“炸金花房卡专卖店... 皇豪互娱是一款非常受欢迎的棋牌游戏,咨询房/卡添加微信:44346008许多玩家在游戏中会购买房卡来...
重大通报,游戏微信牛牛房卡水仙... 水仙大厅是一款非常受欢迎的棋牌游戏,咨询房/卡添加微信:【3329006910】或QQ:332900...