一位年薪35W的测试被开除,回怼的一番话,令人沉思
创始人
2025-01-10 04:36:04
0

一位年薪35W测试工程师被开除回怼道:“反正我有技术,在哪不一样”

一技傍身,万事不愁,当我们掌握了一技之长后,在职场上说话就硬气了许多,不用担心被炒,反过来还可以炒了老板,这一点在码农界特别明显。许多测试人在辞职时,都有一种心态:烂公司、烂领导,反正我有技术在身,在哪不一样?

这种观点对吗?

老板找各种借口逼你辞职、和同事闹各种不愉快、钱没有给到位,做得十分憋屈。辞职时,在心里暗思:反正我有技术,在哪不一样。

这句话,成了这时候抒发情感的妙句。然而不少初入职场的测试员,却忽略了说这句话的背景,公司肯定不能没我,我反正呆哪儿都一样,技术在怕什么?

请不要轻信:有能力的人,在哪儿都一样。

我们不否认,当你非常优秀时,在哪工作确实都一样。比如从微软高管到创新工厂投资人的李开复、从音乐人到企业CEO的高晓松,他们都是有能力的人,在哪儿也都一样。

但对于初入职场的测试人来说,最重要的,是平台,平台,平台!

如果你非常努力,但是仍然没法做到优秀,不妨回头看看,是不是这个平台是不是适合自己,或者这个平台本身就没有多少发展机会。

如果有,请好好珍惜,继续努力,不要轻易说“反正我有技术,在哪不一样?”,如果没有,请辞职。

除了这种心态,是许多初入职场的测试人,会经常犯一些思想上的错误。

作为一位过来人也是希望你们少走一些弯路,在这里我给大家分享一些自动化测试的相关资料,希望能给你前进的路上带来帮助,需要的点击下方获取。

下面分享我整理的这份2023年可能是最全的软件测试工程师发展方向知识架构体系图。

这是我整理的2023最新《全栈测试工程师技术进阶路线》,还有不少工具和视频的【网盘资源】,需要的朋友可以扫描文末扫描二维码获取网盘链接。肯定会给你带来帮助和方向。

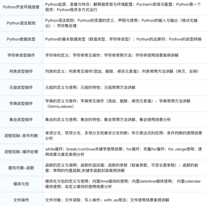
1、自动化测试必会Python编程技术

2、Web自动化测试技术内容

3、APP自动化测试技术内容

4、Postman测试工具专题

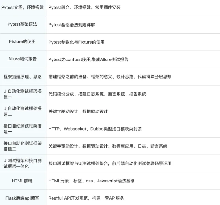
5、接口自动化测试技术内容

6、自动化测试框架搭建能力

7、持续集成

8、Jmeter 性能测试

9、APP性能测试

10、Fiddler 抓包工具的使用

11、TCP/IP协议

12、Linux 系统操作

13、MySQL 数据库

14、RobotFramework 自动化测试框架

15、跨平台的自动化测试框架Airtest

​上面就是我整理出来的一份全栈测试工程师技术进阶路径图。完成这样一个技术栈的构建。可以说,这个过程会让你痛不欲生,但只要你熬过去了。以后的职业生涯就轻松很多。正所谓万事开头难,只要迈出了第一步,你就已经成功了一半,古人说的好“不积跬步,无以至千里。”等到完成之后再回顾这一段路程的时候,你肯定会感慨良多。

绵薄之力

如果你还有许多困惑,那么我整理的视频资源和文档会是你的良师益友,或许可以给你带来一些实际性的帮助与突破【保证100%免费】

这些资料,对于想进阶【自动化测试】的朋友来说应该是最全面最完整的备战仓库,这个仓库也陪伴我走过了最艰难的路程,希望也能帮助到你!凡事要趁早,特别是技术行业,一定要提升技术功底。希望对大家有所帮助…… 

相关内容

热门资讯

国内安卓系统哪家好,国内安卓系... 你有没有想过,手机里的安卓系统就像是我们生活中的各种品牌,各有各的特色和魅力呢?今天,就让我带你来一...
.net开发安卓系统时间格式,... 你有没有想过,当你用你的安卓手机查看时间时,那些数字背后其实隐藏着一段不为人知的编程故事呢?没错,就...
重大通报,金花充值房卡光明联盟... 光明联盟房卡更多详情添加微:33549083、 2、在商城页面中选择房卡选项。 3、根...
推荐一款!金花房间怎么创建皇豪... 推荐一款!金花房间怎么创建皇豪互娱/房卡怎么购买皇豪互娱是一款非常受欢迎的游戏,咨询房/卡添加微信:...
ia攻略/金花房卡是正规的天启... 微信游戏中心:天启联盟房卡在哪里买打开微信,添加客服微信【88355042】,进入游戏中心或相关小程...
我来教你/金花房卡是正规的超凡... 超凡联盟是一款非常受欢迎的棋牌游戏,咨询房/卡添加微信:【3329006910】或QQ:332900...
正规平台有哪些,金花房卡出售蜜... 您好!微信蜜蜂大厅大厅链接获取房卡可以通过以下几种方式购买: 1.微信渠道:(蜜蜂大厅)大厅介绍:...
重大通报,金花房卡代理零售小拇... 小拇指大厅房卡更多详情添加微:33549083、 2、在商城页面中选择房卡选项。 3、...
IA解析/金花房卡出售长虹大厅... 长虹大厅是一款非常受欢迎的棋牌游戏,咨询房/卡添加微信:【3329006910】或QQ:332900...
正版授权!牛牛房卡代理星空乐娱... 正版授权!牛牛房卡代理星空乐娱/房卡官方正版房卡代理Sa9Ix苹果iPhone 17手机即将进入量产...
推荐一款!斗牛房卡充值小拇指大... 小拇指大厅房卡更多详情添加微:33549083、 2、在商城页面中选择房卡选项。 3、...
推荐一款!牛牛房卡怎么获得龙王... 推荐一款!牛牛房卡怎么获得龙王大厅/微信链接房卡卖家联系方式龙王大厅是一款非常受欢迎的游戏,咨询房/...
正规平台有哪些,怎么买斗牛房卡... 微信游戏中心:新竹大厅房卡在哪里买打开微信,添加客服微信【88355042】,进入游戏中心或相关小程...
IA解析/金花充值房卡烛龙大厅... 烛龙大厅是一款非常受欢迎的棋牌游戏,咨询房/卡添加微信:【3329006910】或QQ:332900...
重大通报,金花微信链接市场价格... 您好!微信皇后大厅大厅链接获取房卡可以通过以下几种方式购买: 1.微信渠道:(皇后大厅)大厅介绍:...
推荐一款!金花微信链接市场价格... 今 日消息,天王大厅房卡添加微信33549083 苹果今日发布了 iOS 16.1 正式版更新,简单...
正版授权!牛牛房卡制作链接九神... 微信游戏中心:九神联盟房卡在哪里买打开微信,添加客服微信【88355042】,进入游戏中心或相关小程...
玩家攻略,金花房卡如何购买樱花... 您好!微信樱花大厅/新道游大厅链接获取房卡可以通过以下几种方式购买: 1.微信渠道:(樱花大厅/新...
推荐一款!金花房卡怎么购买旺旺... 今 日消息,旺旺大厅房卡添加微信33549083 苹果今日发布了 iOS 16.1 正式版更新,简单...
推荐一款!牛牛房卡游戏代理荣耀... 推荐一款!牛牛房卡游戏代理荣耀联盟/微信链接房间卡怎么购买荣耀联盟是一款非常受欢迎的游戏,咨询房/卡...