如何设计一个高效的MySQL商城数据库?
创始人
2024-10-19 04:03:57
0
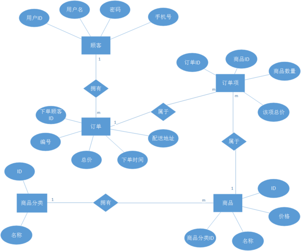
在MySQL商城数据库设计中,需要创建多个数据库对象,包括商品、用户、订单等表。每个表应包含必要的字段,如商品表有商品ID、名称、价格等;用户表有用户ID、姓名、联系方式等;订单表有订单ID、用户ID、商品ID等。这些表之间通过外键关联,确保数据的一致性和完整性。

在设计一个商城数据库时,需要根据商城的具体需求进行详细的数据库设计,这通常涉及几个关键步骤,包括需求分析、逻辑设计、物理设计和实施阶段,商城数据库主要会处理用户信息、商品信息、订单信息等数据,其设计应围绕这些核心业务展开,具体如下:

如何设计一个高效的MySQL商城数据库?(图片来源网络,侵删)

1、数据库设计基础

概念设计:使用ER模型(实体关系模型)来描述商城中的各个实体以及它们之间的关系,用户、商品和订单都可以作为独立的实体。

逻辑设计:确保数据库结构符合规范化的要求,以避免数据冗余和依赖问题,将用户信息和登录信息放在不同的表中,以实现冷热数据的分离。

物理设计:确定数据库的存储方式、索引策略和查询优化等,为提高查询效率,可以在用户ID和商品ID上建立索引。

2、数据库对象设计

用户表设计:用户表应包含用户的基本信息,如ID、用户名和密码,ID设为主键,保证每个用户的唯一性。

商品表设计:商品表应涵盖商品的全部属性,如商品ID、名称、价格和库存数量,商品ID设为主键,对商品进行唯一标识。

如何设计一个高效的MySQL商城数据库?(图片来源网络,侵删)

订单表设计:订单表应记录每笔交易的详细信息,包括订单ID、用户ID、商品ID、购买数量和总金额,订单ID作为主键,而用户ID和商品ID作为外键,与用户表和商品表关联。

3、数据库创建与管理

数据库创建:使用SQL命令创建数据库及其中的表,使用CREATE TABLE命令可以创建用户表、商品表和订单表。

数据完整性保证:通过设置主键和外键来维护数据之间的完整性和一致性,在订单表中,用户ID和商品ID都应设置为外键,分别与用户表和商品表的主键关联。

数据库维护:包括定期备份、性能监控和优化查询等操作以确保数据库的稳定运行。

商城数据库的设计需考虑多方面的因素,从基本的结构设计到具体的实施和管理,通过合理的规划和有效的实施,可以确保数据库系统支持商城的日常运营和长期发展,对于商城数据库设计,常见的问题是如何处理大数据量和确保数据安全,为此,可以采用分布式数据库系统来处理大量数据,并使用加密技术保护敏感信息的安全。


如何设计一个高效的MySQL商城数据库?(图片来源网络,侵删)

相关内容

热门资讯

终于找到“斗牛房卡怎么购买,新... 新速度是一款非常受欢迎的棋牌游戏,咨询房/卡添加微信:15984933许多玩家在游戏中会购买房卡来享...
正版授权“微信牛牛链接怎么制作... 牛牛是一款非常受欢迎的棋牌游戏,咨询房/卡添加微信:15984933许多玩家在游戏中会购买房卡来享受...
ia实测“创建金花房间链接教程... 金花是一款非常受欢迎的棋牌游戏,咨询房/卡添加微信:44346008许多玩家在游戏中会购买房卡来享受...
终于找到“牛牛链接房卡那里有,... 战神大厅是一款非常受欢迎的棋牌游戏,咨询房/卡添加微信:44346008许多玩家在游戏中会购买房卡来...
房卡必备教程“微信牛牛链接怎么... 青龙大厅是一款非常受欢迎的棋牌游戏,咨询房/卡添加微信:86909166许多玩家在游戏中会购买房卡来...
一分钟了解“微信金花房房卡怎么... 人皇大厅是一款非常受欢迎的棋牌游戏,咨询房/卡添加微信:160470940许多玩家在游戏中会购买房卡...
终于找到“微信炸金花房间房卡在... 微信炸金花是一款非常受欢迎的棋牌游戏,咨询房/卡添加微信:86909166许多玩家在游戏中会购买房卡...
一分钟推荐“微信链接牛牛群房卡... 牛牛是一款非常受欢迎的棋牌游戏,咨询房/卡添加微信:86909166许多玩家在游戏中会购买房卡来享受...
一分钟推荐“微信牛牛链接怎么制... 悠悠大厅是一款非常受欢迎的棋牌游戏,咨询房/卡添加微信:86909166许多玩家在游戏中会购买房卡来...
秒懂教程“炸金花链接如何开房卡... 人海大厅是一款非常受欢迎的棋牌游戏,咨询房/卡添加微信:15984933许多玩家在游戏中会购买房卡来...
终于找到“微信房卡斗牛金花有透... 新世界牛牛是一款非常受欢迎的棋牌游戏,咨询房/卡添加微信:44346008许多玩家在游戏中会购买房卡...
给大家讲解“微信金花房房卡怎么... 先锋大厅是一款非常受欢迎的棋牌游戏,咨询房/卡添加微信:15984933许多玩家在游戏中会购买房卡来...
房卡必备教程“链接金花房卡怎么... 美猴王牛牛是一款非常受欢迎的棋牌游戏,咨询房/卡添加微信:160470940许多玩家在游戏中会购买房...
一分钟推荐“微信链接斗牛房卡充... 金牛座金花是一款非常受欢迎的棋牌游戏,咨询房/卡添加微信:86909166许多玩家在游戏中会购买房卡...
终于找到“微信怎么玩金花自建房... 冷酷大厅是一款非常受欢迎的棋牌游戏,咨询房/卡添加微信:160470940许多玩家在游戏中会购买房卡...
一分钟了解“微信链接斗牛房卡多... 皇豪互娱是一款非常受欢迎的棋牌游戏,咨询房/卡添加微信:15984933许多玩家在游戏中会购买房卡来...
终于找到“微信上玩炸金花充值方... 美猴王牛牛是一款非常受欢迎的棋牌游戏,咨询房/卡添加微信:86909166许多玩家在游戏中会购买房卡...
正版授权“购买斗牛房卡联系方式... 随意玩俱乐部是一款非常受欢迎的棋牌游戏,咨询房/卡添加微信:44346008许多玩家在游戏中会购买房...
一分钟了解“金花房卡微信充值,... 微信斗牛是一款非常受欢迎的棋牌游戏,咨询房/卡添加微信:160470940许多玩家在游戏中会购买房卡...
给大家讲解“微信炸金花模式创建... 微信炸金花是一款非常受欢迎的棋牌游戏,咨询房/卡添加微信:86909166许多玩家在游戏中会购买房卡...