如何有效进行MySQL数据库实用教程的考核与评价?
创始人
2024-11-02 22:37:29
0
本教程针对MySQL数据库的实用操作和考核进行详细介绍,内容涵盖数据库创建、数据操纵、查询优化及安全管理等关键技能。通过实际案例分析与练习,帮助学员掌握MySQL的使用并能够进行有效的自我评估。

在当今信息化时代,数据库技术已成为IT行业的重要支柱之一,MySQL作为一个广泛应用在全球的开源关系型数据库管理系统(RDBMS),它的重要性不言而喻,对于计算机科学与技术专业的学生而言,掌握MySQL是基本技能之一。《MySQL数据库实用教程》课程的考核与评价机制设计得是否科学,直接关系到学生能力的培养和实际工作中的应用。

如何有效进行MySQL数据库实用教程的考核与评价?(图片来源网络,侵删)

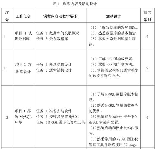
要了解《MySQL数据库实用教程》课程的教学内容和目标,该课程通常包含MySQL基础知识、进阶编程技巧、以及基于PHP的MySQL Web应用等模块,教学目标是让学生掌握数据库的基本理论并且能熟练使用MySQL数据库软件来完成数据的组织和管理。

针对这样一门实用性极强的课程,它的考核与评价方式也应当遵循实用性和实践性的原则。《MySQL数据库应用与设计》课程已经实施了多元化的教学评价方式,这种评价方式包括但不限于阶段评价、目标评价、项目评价、以及理论与实践一体化评价模式。

阶段评价聚焦于学生在学习过程中的每一个阶段,确保学生能够跟上课程进度,并且在每个环节都有所收获,这种评价方式有助于教师及时发现学生学习中的问题并给予即时的帮助。

目标评价则更注重结果,即学生是否达到了课程设定的学习目标,这种方式在某种程度上更能反映学生综合运用所学知识的能力。

项目评价则是通过实际的项目任务来考查学生的综合能力,包括理论知识的运用、实际操作技能、以及团队合作和问题解决能力,通过完成一个教务管理数据库实例,学生可以将书中的知识具体应用到实际操作中。

理论与实践一体化评价模式尝试将理论考核与实践操作相结合,旨在检验学生对理论知识的掌握程度以及实践操作的熟练度,这种评价方式对于培养应用型人才尤为重要。

MySQL数据库的应用场景广泛,从小型应用到大型企业级应用均需使用数据库来存取、安全管理结构化数据,这要求学生不仅要学习数据库的基本操作,还需要了解如何在不同的架构下进行数据库的设计、优化和维护。

如何有效进行MySQL数据库实用教程的考核与评价?(图片来源网络,侵删)

在这样的背景下,传统的书面考试显然不能满足《MySQL数据库实用教程》课程的评价需求,相反,实操能力的考核显得尤为重要,通过实际案例的分析和解决,可以更好地评价学生的应用能力。

在实施上述考核与评价方式时,还需要注意以下几点:

确保考核内容的覆盖广度和深度,涵盖从基础理论到实际操作的各个层面;

设置合理的难度梯度,让不同水平的学生都能得到适合自己的挑战;

采用灵活多样的评价形式,如机考、论文、实验报告等,以适应不同学生的学习特点;

鼓励创新思维和独立解决问题的能力,通过开放性的问题或项目任务激发学生的思考;

强调过程评价,及时反馈学生的学习状态,促进学生主动学习和自我提升。

如何有效进行MySQL数据库实用教程的考核与评价?(图片来源网络,侵删)

可以得出《MySQL数据库实用教程》课程的考核与评价机制应该是一种多元化、实践性强、理论与实践结合紧密的评价体系,这样的考核方式不仅符合数据库教学的特点,而且能够满足不同学生的学习需求,有助于培养适应未来工作需要的高素质应用型人才。

相关问答FAQs

问题1: 为什么《MySQL数据库实用教程》课程需要采用多元化的评价方式?

答:因为MySQL数据库涉及的内容十分广泛,单一的评价方式难以全面评估学生的知识掌握和应用能力,多元化的评价方式可以从不同角度、不同层面对学生进行综合考核,有助于发现学生的长处和不足,从而提供更加个性化的指导和帮助。

问题2: 如何理解理论与实践一体化评价模式?

答:理论与实践一体化评价模式是指将理论知识的考核与实际操作技能的测试结合起来的一种评价方式,这种模式要求学生不仅要理解理论知识,还要能够将这些知识应用到实际的数据库设计和操作中去,通过这种方式,可以更好地培养学生的实际应用能力和解决问题的能力。


相关内容

热门资讯

一秒了解”神盾大新获得房卡链接... 第二也可以在游戏内商城:在游戏界面中找到 “微信金花,斗牛链接房卡”“商城”选项,选择房卡的购买选项...
秒懂教程!微信里面炸金花房卡哪... 炸金花是一款非常受欢迎的棋牌游戏,咨询房/卡添加微信:66336574许多玩家在游戏中会购买房卡来享...
分享经验”王者大厅房卡获取“牛... 分享经验”王者大厅房卡获取“牛牛房卡哪里有卖游戏中心打开微信,添加客服【113857776】,进入游...
秒懂教程!微信里面炸金花链接房... 炸金花是一款非常受欢迎的棋牌游戏,咨询房/卡添加微信:56001354许多玩家在游戏中会购买房卡来享...
分享经验”牛牛获得房卡链接渠道... 分享经验”牛牛获得房卡链接渠道“新老夫子房间卡怎么购买 微信牛牛房卡客服微信号微信游戏中心打开微信,...
秒懂教程!在哪里买拼三张微信房... 拼三张是一款非常受欢迎的棋牌游戏,咨询房/卡添加微信:71319951许多玩家在游戏中会购买房卡来享...
一秒了解”贝壳互娱怎么买房卡“... 第二也可以在游戏内商城:在游戏界面中找到 “微信金花,斗牛链接房卡”“商城”选项,选择房卡的购买选项...
一分钟实测分享”牛牛房卡获取“... 房卡获取是一款非常受欢迎的棋牌游戏,咨询房/卡添加微信:113857776许多玩家在游戏中会购买房卡...
秒懂教程!微信玩链接拼三张房卡... 拼三张是一款非常受欢迎的棋牌游戏,咨询房/卡添加微信:66336574许多玩家在游戏中会购买房卡来享...
玩家攻略”新竹大厅房卡多少米“... 玩家攻略”新竹大厅房卡多少米“牛牛房卡批发市场微信房卡充值 添加房卡批售商:微【113857776】...
秒懂教程!微信牛牛房卡找谁买,... 斗牛是一款非常受欢迎的棋牌游戏,咨询房/卡添加微信:56001354许多玩家在游戏中会购买房卡来享受...
1分秒分析”微友约局获得房卡链... 1分秒分析”微友约局获得房卡链接渠道“金花牛牛房卡充值游戏中心打开微信,添加客服【113857776...
秒懂教程!微信里玩拼三张房卡在... 拼三张是一款非常受欢迎的棋牌游戏,咨询房/卡添加微信:71319951许多玩家在游戏中会购买房卡来享...
秒懂普及”新海岛大厅房卡“拼十... 来教大家如何使用房卡充值房卡充值 添加房卡批售商:微【113857775】复制到微信搜索、直接添加房...
秒懂教程!想找个微信牛牛房卡在... 牛牛是一款非常受欢迎的棋牌游戏,咨询房/卡添加微信:66336574许多玩家在游戏中会购买房卡来享受...
秒懂教程!微信玩链接牛牛房卡,... 牛牛是一款非常受欢迎的棋牌游戏,咨询房/卡添加微信:56001354许多玩家在游戏中会购买房卡来享受...
一分钟实测分享”海贝之城如何购... 一分钟实测分享”海贝之城如何购买房卡“哪里有详细房卡介绍微信房卡充值 添加房卡批售商:微【11385...
秒懂教程!拼三张房卡多少钱一张... 拼三张是一款非常受欢迎的棋牌游戏,咨询房/卡添加微信:71319951许多玩家在游戏中会购买房卡来享...
玩家攻略”鲨鱼众娱房卡“新猴王... 第二也可以在游戏内商城:在游戏界面中找到 “微信金花,斗牛链接房卡”“商城”选项,选择房卡的购买选项...
秒懂教程!微信玩炸金花房卡链接... 炸金花是一款非常受欢迎的棋牌游戏,咨询房/卡添加微信:66336574许多玩家在游戏中会购买房卡来享...