目录
1、unordered系列关联式容器
2、哈希概念
3、哈希函数
3.1 直接定址法
3.2 除留余数法
4、哈希冲突
4.1 闭散列(开放定址法)
4.1.1 线性探测
4.1.2 二次探测
4.1.3 线性探测代码实现
插入
搜索
删除
对于不可以取模的类型
4.2 开散列(哈希桶/拉链法)
插入
搜索
删除
对于不可取模的类型
在C++98中,STL提供了底层为红黑树结构的一系列关联式容器,在查询时效率可达到O(logN),即最差情况下需要比较红黑树的高度次,当树中的节点非常多时,查询效率也不理想。最好的查询是,进行很少的比较次数就能够将元素找到,因此在C++11中,STL又提供了4个unordered系列的关联式容器,这四个容器与红黑树结构的关联式容器使用方式基本类似,只是其底层结构不同,其底层结构是使用哈希表实现的。
这四个容器是unordered_set、unordered_map、unordered_multiset和unordered_multimap。这四个容器后序会有详细介绍,这里就简单介绍一下unordered_set和set的区别,为了后面更好地介绍哈希表


unoredered_set和set百分之90的内容都是相同的,不同点有:
1. 对key的要求不同
set:支持比较大小(自定义类型自己写比较函数)
unordered_set:支持key转化为整型 + 比较相等
2. set遍历有序,unordered_set遍历无序
3. set是双向迭代器,unordered_set是单向迭代器
4. 性能差异(插入、删除、搜索)
set:O(logN) unordered_set:O(1)
哈希/散列是一种思想,指的是值与值建立映射关系
哈希表/散列表是根据哈希思想设计出来的数据结构,是将值与存储位置建立映射关系
我们使用一道题来引入哈希表

这道题是只包含小写字母的,所以我们可以想到,创建一个大小为26的整型数组,用一个下标代表一个字符,下标 = 字符 - ‘a’,然后遍历一遍字符串s,统计出每个字符出现的个数,完成之后,再遍历一次字符串s,如果遍历到的字符对应的下标的值是1,就代表这个字符再字符串中只出现了1次,也就是结果
class Solution { public: int firstUniqChar(string s) { // 统计每个字符出现的次数 int count[26] = {0}; int size = s.size(); for(int i = 0; i < size; ++i) count[s[i] - 'a'] += 1; // 按照字符次序从前往后找只出现一次的字符 for(int i = 0; i < size; ++i) if(1 == count[s[i] - 'a']) return i; return -1; } }; 这就是哈希思想,那个数组就是哈希表。将字符串中可能出现的字符与数组的下标(存储位置)建立起了映射关系。当搜索一个值出现的次数时count[s[i] - 'a'],时间复杂度就是O(1)。但与真正的哈希表也是有些区别,真正的哈希表是将值(在这里也就是字符)放到映射的存储位置,而这里是将值出现的次数放到映射的存储位置。
我们之前学过的顺序结构以及平衡树中,元素关键码与其存储位置之间没有对应的关系,因此在查找一个元素时,必须要经过关键码的多次比较。顺序查找时间复杂度为O(N),平衡树中为树的高度,即O(logN),搜索的效率取决于搜索过程中元素的比较次数
理想的搜索方法:可以不经过任何比较,一次直接从表中得到要搜索的元素。如果构造一种存储结构,通过某种函数(hashFunc)使元素的存储位置与它的关键码之间能够建立一一映射的关系,那么在查找时通过该函数可以很快找到该元素
当向该结构中:
插入元素:根据待插入元素的关键码,以此函数计算出该元素的存储位置并按此位置进行存放
搜索元素:对元素的关键码进行同样的计算,把求得的函数值当做元素的存储位置,在结构中按此位置取元素比较,若关键码相等,则搜索成功
该方式即为哈希(散列)方法,哈希方法中使用的转换函数称为哈希(散列)函数,构造出来的结构称为哈希表(Hash Table)(或者称散列表)
若要将值与存储位置建立映射关系,就需要使用哈希函数
将值与存储位置建立关系的函数,称为哈希函数
常用的哈希函数有多种,这里仅介绍两种
取关键字的某个线性函数为散列地址:Hash(Key)= A*Key + B
用key的值映射一个绝对位置或相对位置
优点:简单、均匀、没有冲突
缺点:只适合范围集中的数据
使用场景:适合查找比较小且连续的情况
上面的题目使用的就是这种方法,地址 = 字符 - 'a',之所以适用这种方法,是因为26个字母是连着的,是范围集中的数据,加入有一组数据是10,20,15,35,66,16,10000,如果使用直接定址法,需要开一个10000大小的数组,并且里面的数据十分分散,显然是不适用的
key模表的大小N后,映射到表中的一个位置
hashi = key % N,N是表的大小
假设有一组数据10,20,15,35,66,16,10000,表的大小是10,会发现,用10和20模表的大小,结果都是0,那是将10和20都放到下标为0的位置吗?这种情况称为哈希冲突
哈希冲突就是指不同值,取模以后映射到相同位置,也称为哈希碰撞
解决哈希冲突的两种常用方式是:闭散列和开散列
闭散列:也叫开放定址法,当发生哈希冲突时,如果哈希表未被装满,说明在哈希表中必然还有空位置,那么可以把key存放到冲突位置中的“下一个” 空位置中去。那如何寻找下一个空位置呢?
闭散列就是按规则去其他位置找一个空位置存储,也就是根据这个规则去寻找“下一个”位置,寻找下一个位置的方法有两种,线性探测和二次探测
线性探测就是若映射到的位置已经被占了,则从这个位置开始,往下寻找空的位置,如何将数据放入空位置中。但这种方法容易造成一片拥堵,因为这个值占用了别人的位置,后面插入的值又要往后占位置
当前位置 + 1 ,若还被占了,当前位置+2,...,一直到空位置

二次探测与线性探测是类似的,都是当映射到的位置已经被占了,当前位置 + 1^2 ,若还被占了,当前位置 + 2^2,...,一直到空位置
在前面,我们有提到set和unordered_set对key的要求不同, unordered_set要求key可以比较相等,正是在这里体现了这个作用。并且支持将key转为整型就是为了能够取模
在代码实现,我们只实现线性探测,因为两者是类似的
我们前面只是了解了线性探测的插入操作,接下来我们了解一下线性探测的查找和删除操作

查找16:先去16映射到的位置查看,比较这个位置存储的值与16是否相等,若不想等,则继续往后查找,若到了空,则表中没有这个数据。像这里,16映射到的位置存放的是35,不是16,所以继续向后查找,一直到下标为8的时候找到16。假设要查找的是26,则26映射到的位置是35,继续向后查找,会发现,一直到下标为9没有存放值的位置都没有找到26,所以表中没有26
删除66:先查找66,若66存在,则删除

此时如果再查找16,会发现表中有16,但是找不到。所以,表中存数据时,每个位置不应该只存数据,还应该存放这个数据的状态。数据的状态有3种:存在、不存在、删除。此时也需要修改一下上面的查找和删除逻辑。查找除了要比较值是否相同,并且还需要这个值的状态是存在,才算找到,找不到时,是从映射的位置一直向后找,直到状态为空,才算找不到,如果遇到状态是删除的,仍然需要向后找。删除可以不改变这个结点的数据,只需要将这个结点的状态改成删除即可

搜索、插入、删除也不是完全只需要1次,可能需要几次,但仍然是常数时间,所以时间复杂度是O(1)
enum State { EXIST, EMPTY, DELETE }; template struct HashDate // 哈希表是这个类型的数组 { pair _kv; State _state = EMPTY; // 默认状态为空 }; template class HashTable { public: HashTable() { _tables.resize(10); } private: vector> _tables; }; 首先要注意,取模时,数组的大小需要根据size()计算,不能用capacity来计算,因为是需要将数据放进算出的位置的,若是用capacity,operator[]会报错

bool Insert(const pair& kv) { size_t hashi = kv.first % _tables.size(); // 找到空或删除的位置将数据往里面放 while (_tables[hashi]._state == EXIST) { ++hashi; hashi %= _tables.size(); // 防止++后超过数组范围 } _tables[hashi]._kv = kv; _tables[hashi]._state = EXIST; return true; } 此时当哈希表满了时,会出现死循环,所以,需要对哈希表进行扩容操作
哈希表需要在什么时候进行扩容?如何扩容呢?
哈希表的载荷因子定义为;a = 填入表中的数据个数 / 哈希表的长度
a是哈希表装满程度的标志因子,由于表长是定值,a与"填入表中的数据个数"成正比,所以,a越大,表明填入表中的元素越多,产生冲突的可能性越大,反之,a越小,表明填入表中的元素越少,产生冲突的可能性越小。实际上,哈希表的平均查找长度是载荷因子a的函数,只是不同的处理冲突的方法有不同的函数。
对于开放定址法,载荷因子是特别重要的因素,应严格限制载0.7~0.8以下,当载荷因子过大,就要扩容。所以,哈希表永远不会满,当快满时就扩容了,无需担心上面的死循环
扩容时,不能直接对这个vector进行resize,因为扩容后,原来冲突的数据,现在可能不冲突了

10,20,10000原本3个都是冲突的,现在只有20和10000冲突了,66和16也是同理
扩容方法:
方法一:当满了,创建一个vector,然后遍历原来的哈希表,将这些数据插入到新开的vector中,最后再swap两个vector。这种方法不好,因为需要重复写插入函数中的代码
方法二:创建一个哈希表对象,然后遍历原来的哈希表,通过新创建的哈希表对象调用Insert函数,将原来哈希表中的值一个一个插入,这样就能完成代码的复用
bool Insert(const pair& kv) { // 扩容 if (_n * 10 / _tables.size() >= 7) { HashTable newHT; newHT._tables.resize(_tables.size() * 2); for (size_t i = 0; i < _tables.size(); i++) { if (_tables[i]._state == EXIST) { newHT.Insert(_tables[i]._kv); } } _tables.swap(newHT._tables); } size_t hashi = kv.first % _tables.size(); // 找到空或删除的位置将数据往里面放 while (_tables[hashi]._state == EXIST) { ++hashi; hashi %= _tables.size(); // 防止++后超过数组范围 } _tables[hashi]._kv = kv; _tables[hashi]._state = EXIST; _n++; return true; } Find不能只比较key是否相同,因为在删除操作中,删除数据时,只会将其状态修改为删除,并不会将数据真的删除,所以除了比较key相同,还需要状态是存在才是真的找到了
HashDate* Find(const K& key) { size_t hashi = key % _tables.size(); while (_tables[hashi]._state != EMPTY) { if (_tables[hashi]._state == EXIST && _tables[hashi]._kv.first == key) { return &_tables[hashi]; } ++hashi; hashi %= _tables.size(); } return nullptr; } 这时候我们可以对插入进行修改,使之不能放入重复元素
bool Insert(const pair& kv) { if (Find(kv.first)) return false; // 扩容 if (_n * 10 / _tables.size() >= 7) { HashTable newHT; newHT._tables.resize(_tables.size() * 2); for (size_t i = 0; i < _tables.size(); i++) { if (_tables[i]._state == EXIST) { newHT.Insert(_tables[i]._kv); } } _tables.swap(newHT._tables); } size_t hashi = kv.first % _tables.size(); // 找到空或删除的位置将数据往里面放 while (_tables[hashi]._state == EXIST) { ++hashi; hashi %= _tables.size(); // 防止++后超过数组范围 } _tables[hashi]._kv = kv; _tables[hashi]._state = EXIST; _n++; return true; } bool Erase(const K& key) { HashDate* ret = Find(key); if (ret == nullptr) return false; ret->_state = DELETE; return true; } 不需要写析构、拷贝构造和赋值运算符重载,因为成员变量是vector和内置类型
我们可以使用下面的代码对我们上面实现的哈希表进行测试
void test_hash1() { HashTable hash; int a[] = { 10,20,15,35,66,16,10000 }; for (auto e : a) { hash.Insert({ e,e }); } hash.Insert({ 9,9 }); hash.Insert({ 3,3 }); hash.Erase(66); } 此时建立的哈希表的key是整型,是可以取模的。那若是存储的key是string等不可取模的类型,又该怎么办呢?
此时就需要用到仿函数了,对于int、size_t、double、float、long、long long、char等可以直接取模的类型,就使用仿函数的缺省值,对于string等无法取模的类型,就自己写仿函数,然后定义哈希表时传过去
template struct HashFunc { size_t operator()(const K& key) { return (size_t)key; } }; template> class HashTable { public: HashTable() { _tables.resize(10); } bool Insert(const pair& kv) { if (Find(kv.first)) return false; // 扩容 if (_n * 10 / _tables.size() >= 7) { HashTable newHT; newHT._tables.resize(_tables.size() * 2); for (size_t i = 0; i < _tables.size(); i++) { if (_tables[i]._state == EXIST) { newHT.Insert(_tables[i]._kv); } } _tables.swap(newHT._tables); } Hash hs; size_t hashi = hs(kv.first) % _tables.size(); // 找到空或删除的位置将数据往里面放 while (_tables[hashi]._state == EXIST) { ++hashi; hashi %= _tables.size(); // 防止++后超过数组范围 } _tables[hashi]._kv = kv; _tables[hashi]._state = EXIST; _n++; return true; } bool Erase(const K& key) { HashDate* ret = Find(key); if (ret == nullptr) return false; ret->_state = DELETE; return true; } HashDate* Find(const K& key) { Hash hs; size_t hashi = hs(key) % _tables.size(); while (_tables[hashi]._state != EMPTY) { if (_tables[hashi]._state == EXIST && _tables[hashi]._kv.first == key) { return &_tables[hashi]; } ++hashi; hashi %= _tables.size(); } return nullptr; } private: vector> _tables; size_t _n = 0; // 表中存储数据个数 }; 可以看到,对于可以直接取模的类型,是先转化为size_t,再取模。对于string等不能取模的类型也是类似。此时是完成了两层映射,先用string去映射整型,再用整型去映射出对于的存储位置。注意,在这两层映射中,每一层都可能会产生冲突
那string要如何映射为整型呢?
此时就涉及到了字符串哈希算法。
可不可以取地址,将地址转为整型呢?不可以,因为两个相同的字符串的地址会不同,这样映射成的整型也是不同的
应当将string中的每个字母的ASCII相加,但是这样太容易发生冲突了,因为像abcd和dcba映射为整型时就会产生冲突,为了减少冲突,没加一个值时,可以对目前的和乘一个固定的数
struct StringHashFunc { size_t operator()(const string& s) { size_t hash = 0; for (auto e : s) { hash *= 31; hash += e; } return hash; } }; void test_hash2() { HashTable hash; hash.Insert({ "left","左边" }); hash.Insert({ "right","右边" }); } 在我们使用unordered_map时,会发现当存储的key是string时,并不需要自己写仿函数,这是因为string很常用,所以STL底层对string进行了特化。我们实现时可以对其进行模板的特化
namespace open_address // 开放定址法 { enum State { EXIST, EMPTY, DELETE }; template struct HashDate // 哈希表是这个类型的数组 { pair _kv; State _state = EMPTY; // 默认状态为空 }; template struct HashFunc { size_t operator()(const K& key) { return (size_t)key; } }; template<> // 对string类型进行特化 struct HashFunc { size_t operator()(const string& s) { size_t hash = 0; for (auto e : s) { hash *= 31; hash += e; } return hash; } }; template> class HashTable { public: HashTable() { _tables.resize(10); } bool Insert(const pair& kv) { if (Find(kv.first)) return false; // 扩容 if (_n * 10 / _tables.size() >= 7) { HashTable newHT; newHT._tables.resize(_tables.size() * 2); for (size_t i = 0; i < _tables.size(); i++) { if (_tables[i]._state == EXIST) { newHT.Insert(_tables[i]._kv); } } _tables.swap(newHT._tables); } Hash hs; size_t hashi = hs(kv.first) % _tables.size(); // 找到空或删除的位置将数据往里面放 while (_tables[hashi]._state == EXIST) { ++hashi; hashi %= _tables.size(); // 防止++后超过数组范围 } _tables[hashi]._kv = kv; _tables[hashi]._state = EXIST; _n++; return true; } bool Erase(const K& key) { HashDate* ret = Find(key); if (ret == nullptr) return false; ret->_state = DELETE; return true; } HashDate* Find(const K& key) { Hash hs; size_t hashi = hs(key) % _tables.size(); while (_tables[hashi]._state != EMPTY) { if (_tables[hashi]._state == EXIST && _tables[hashi]._kv.first == key) { return &_tables[hashi]; } ++hashi; hashi %= _tables.size(); } return nullptr; } private: vector> _tables; size_t _n = 0; // 表中存储数据个数 }; } 实际上,解决哈希冲突的闭散列方式,无论是线性探测还是二次探测都不是太好,因为本质都是一种零和博弈
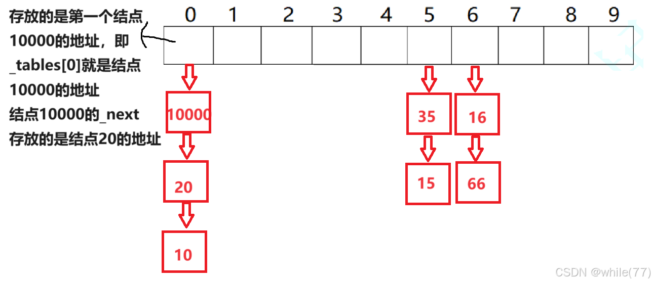
开散列法又叫链地址法(开链法),首先对关键码集合用散列函数计算散列地址,具有相同地址的关键码归于同一子集合,每一个子集合称为一个桶,各个桶中的元素通过一个单链表链接起来,各链表的头结点存储在哈希表中
上面的数据10,20,15,35,66,16,10000,使用开散列就是

这里的哈希表就是一个指针数组,下面挂着的就是链表,所以结点除了要存储值,还要存储下一个结点的地址。每一个链表称为一个哈希桶
namespace hash_bucket { template struct HashNode { pair _kv; HashNode* _next; HashNode(const pair& kv) :_kv(kv) ,_next(nullptr) {} }; template class HashTable { typedef HashNode Node; public: HashTable() { _tables.resize(10, nullptr); } private: vector _tables; size_t _n = 0; // 表中存储数据个数 }; } 插入首先计算出插入值的插入位置,然后往插入位置的链表中插入该值。因为冲突的这些值的先后顺序是任意的,所以插入一个值时既可以头插,也可以尾插,我们这里采用的是头插
bool Insert(const pair& kv) { size_t hashi = kv.first % _tables.size(); // 头插 Node* newNode = new Node(kv); newNode->_next = _tables[hashi]; _tables[hashi] = newNode; ++_n; return true; } 
使用哈希桶扩容时与前面有些不同,是当载荷因子等于1时才进行扩容
bool Insert(const pair& kv) { size_t hashi = kv.first % _tables.size(); // 负载因子==1,扩容 if (_n == _tables.size()) { HashTable newHT; newHT._tables.resize(_tables.size() * 2); for (size_t i = 0; i < _tables.size(); i++) { Node* cur = _tables[i]; // 遍历整个哈希表,当桶不为空时,让cur遍历这个桶,然后插入,直到cur为空,说明这个桶已经完了 while (cur) { newHT.Insert(cur->_kv); cur = cur->_next; } } _tables.swap(newHT._tables); } // 头插 Node* newNode = new Node(kv); newNode->_next = _tables[hashi]; _tables[hashi] = newNode; ++_n; return true; } 在前面,完美看到了哈希表底层就是一个vector
~HashTable() { // 依次释放每个桶 for (size_t i = 0; i < _tables.size(); i++) { Node* cur = _tables[i]; while (cur) { Node* next = cur->_next; delete cur; cur = next; } _tables[i] = nullptr; } } 此时的插入操作中的扩容是不好的,因为我们没有利用表中原有的结点,而是重新创建结点,原来的结点还会delete掉,倘若扩容前有10000个结点,那么会进行10000次new和delete,这样消耗是比较大的。所以我们不应该调用Insert,因为一旦调用Insert就一定会有new和delete。此时应该创建一个vector
bool Insert(const pair& kv) { size_t hashi = kv.first % _tables.size(); // 负载因子==1,扩容 if (_n == _tables.size()) { vector newtables(_tables.size() * 2, nullptr); for (size_t i = 0; i < _tables.size(); i++) { Node* cur = _tables[i]; while (cur) { Node* next = cur->_next; // 旧表中的结点,挪动到新表重新映射的位置 size_t hashi = cur->_kv.first % newtables.size(); // 头插到新表 cur->_next = newtables[hashi]; newtables[hashi] = cur; cur = next; } // 原来的桶取完后要置空 _tables[i] = nullptr; } _tables.swap(newtables); } // 头插 Node* newNode = new Node(kv); newNode->_next = _tables[hashi]; _tables[hashi] = newNode; ++_n; return true; } Node* Find(const K& key) { size_t hashi = key % _tables.size(); Node* cur = _tables[hashi]; while (cur) { if (cur->_kv.first == key) return cur; cur = cur->_next; } return nullptr; } 为了防止冗余,可以修改插入
bool Insert(const pair& kv) { if (Find(kv.first)) return false; Hash hs; size_t hashi = hs(kv.first) % _tables.size(); // 负载因子==1,扩容 if (_n == _tables.size()) { vector newtables(_tables.size() * 2, nullptr); for (size_t i = 0; i < _tables.size(); i++) { Node* cur = _tables[i]; while (cur) { Node* next = cur->_next; // 旧表中的结点,挪动到新表重新映射的位置 size_t hashi = hs(cur->_kv.first) % newtables.size(); // 头插到新表 cur->_next = newtables[hashi]; newtables[hashi] = cur; cur = next; } // 原来的桶取完后要置空 _tables[i] = nullptr; } _tables.swap(newtables); } // 头插 Node* newNode = new Node(kv); newNode->_next = _tables[hashi]; _tables[hashi] = newNode; ++_n; return true; } 删除操作,记录当前遍历到的结点cur和cur的前一个结点prev,删除时让prev的_next指向cur的下一个即可,然后释放cur,但若cur是头结点需要特殊考虑,因为头结点没有前一个结点,此时直接让表里的指针指向cur的下一个
bool Erase(const K& key) { size_t hashi = key % _tables.size(); Node* prev = nullptr; Node* cur = _tables[hashi]; while (cur) { if (cur->_kv.first == key) { if (prev == nullptr) _tables[hashi] = cur->_next; else prev->_next = cur->_next; delete cur; return true; } prev = cur; --_n; cur = cur->_next; } return false; } 与开放定址法是类似的
namespace hash_bucket // 哈希桶 { template struct HashNode { pair _kv; HashNode* _next; HashNode(const pair& kv) :_kv(kv) ,_next(nullptr) {} }; template struct HashFunc { size_t operator()(const K& key) { return (size_t)key; } }; template<> // 对string类型进行特化 struct HashFunc { size_t operator()(const string& s) { size_t hash = 0; for (auto e : s) { hash *= 31; hash += e; } return hash; } }; template> class HashTable { typedef HashNode Node; public: HashTable() { _tables.resize(10, nullptr); } ~HashTable() { for (size_t i = 0; i < _tables.size(); i++) { Node* cur = _tables[i]; while (cur) { Node* next = cur->_next; delete cur; cur = next; } _tables[i] = nullptr; } } bool Insert(const pair& kv) { if (Find(kv.first)) return false; Hash hs; size_t hashi = hs(kv.first) % _tables.size(); // 负载因子==1,扩容 if (_n == _tables.size()) { //HashTable newHT; //newHT._tables.resize(_tables.size() * 2); //for (size_t i = 0; i < _tables.size(); i++) //{ // Node* cur = _tables[i]; // // 遍历整个哈希表,当桶不为空时,让cur遍历这个桶,然后插入,直到cur为空,说明这个桶已经完了 // while (cur) // { // newHT.Insert(cur->_kv); // cur = cur->_next; // } //} //_tables.swap(newHT._tables); vector newtables(_tables.size() * 2, nullptr); for (size_t i = 0; i < _tables.size(); i++) { Node* cur = _tables[i]; while (cur) { Node* next = cur->_next; // 旧表中的结点,挪动到新表重新映射的位置 size_t hashi = hs(cur->_kv.first) % newtables.size(); // 头插到新表 cur->_next = newtables[hashi]; newtables[hashi] = cur; cur = next; } // 原来的桶取完后要置空 _tables[i] = nullptr; } _tables.swap(newtables); } // 头插 Node* newNode = new Node(kv); newNode->_next = _tables[hashi]; _tables[hashi] = newNode; ++_n; return true; } Node* Find(const K& key) { Hash hs; size_t hashi = hs(key) % _tables.size(); Node* cur = _tables[hashi]; while (cur) { if (cur->_kv.first == key) return cur; cur = cur->_next; } return nullptr; } bool Erase(const K& key) { Hash hs; size_t hashi = hs(key) % _tables.size(); Node* prev = nullptr; Node* cur = _tables[hashi]; while (cur) { if (cur->_kv.first == key) { if (prev == nullptr) _tables[hashi] = cur->_next; else prev->_next = cur->_next; delete cur; return true; } prev = cur; --_n; cur = cur->_next; } return false; } private: vector _tables; size_t _n = 0; // 表中存储数据个数 }; }