
嗨,你好呀,我是哪吒。
面试的时候总是被问到一些中间件的使用,比如Redis、Kafka、Elasticsearch等。很多小伙伴回答的都不尽如人意,自己虽然用过、或者照着视频敲过,也实现过,但总感觉差了点什么。
因为你没有进行系统的总结过,对比过。
下面就针对几个常见的中间件(Spring Data JPA、Spring Security、Redis、RabbitMQ、Kafka、Elasticsearch),简述一下它们与SpringBoot的集成方案,从0到1,从yml配置到调用API实现代码逻辑,做到真正意义上的即插即用。
通过OpenAI5月14日1点发布的最新大模型ChatGPT4o:

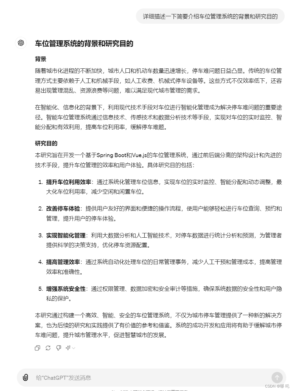
在ChatGPT4o对话框中输入:写一个Spring Boot+Vue实现的车位管理系统的论文大纲,并对其具体章节进行详细描述。
1小时即可完成一份1万字论文的编写。


现在商家有活动,仅仅需要24.9!!!!
现在有优惠:
👉 周卡优惠码是1024,会优惠5元(推荐人写:1024)
👉 半月卡、月卡、季卡优惠码是102410,会优惠10元。(推荐人写:102410)
邮箱写自己的邮箱!!!!
👉获取途径,网址在下面了:ChatGPT4o,也可以私信哪吒,备注CSDN AI

Spring Data JPA 是 Spring 框架的一个模块,它简化了与 Java 持久化 API (JPA) 的交互,提供了一种声明式的数据访问。在 Spring Boot 应用中集成 Spring Data JPA 可以提高数据访问层的效率。以下是集成 Spring Data JPA 的基本步骤:
(1)添加依赖
首先,需要在项目的 pom.xml(Maven)或 build.gradle(Gradle)文件中添加 Spring Data JPA 的依赖。
对于 Maven:
org.springframework.boot spring-boot-starter-data-jpa 对于 Gradle:
dependencies { implementation 'org.springframework.boot:spring-boot-starter-data-jpa' // 其他依赖 } (2)配置数据源
在 application.properties 或 application.yml 文件中配置数据库连接信息。
# application.yml spring: datasource: url: jdbc:mysql://localhost:3306/your_database username: your_username password: your_password driver-class-name: com.mysql.cj.jdbc.Driver (3)配置 JPA
同样在配置文件中,配置 JPA 的相关属性,如实体扫描位置、数据库方言等。
# application.properties spring.jpa.hibernate.ddl-auto=update spring.jpa.show-sql=true spring.jpa.properties.hibernate.dialect=org.hibernate.dialect.MySQL5InnoDBDialect (4)实体类
创建 JPA 实体类,使用 JPA 注解来映射数据库表和列。
@Entity public class User { @Id @GeneratedValue(strategy = GenerationType.IDENTITY) private Long id; private String name; // getters and setters } (5)仓库接口
创建一个继承 JpaRepository 的接口,Spring Data JPA 会根据接口方法名称自动实现数据访问逻辑。
public interface UserRepository extends JpaRepository { // 可以添加自定义查询方法 List findByName(String name); } (6)使用仓库
在服务层注入 UserRepository 并使用它来执行数据操作。
@Service public class UserService { private final UserRepository userRepository; @Autowired public UserService(UserRepository userRepository) { this.userRepository = userRepository; } public List findAllUsers() { return userRepository.findAll(); } public List findUsersByName(String name) { return userRepository.findByName(name); } // 其他业务方法 } (7)启动类
确保你的 Spring Boot 启动类上有 @SpringBootApplication 注解,这样 Spring Boot 才能自动扫描并加载配置。
@SpringBootApplication public class MyApp { public static void main(String[] args) { SpringApplication.run(MyApp.class, args); } } 完成以上步骤后,你的 Spring Boot 应用就可以使用 Spring Data JPA 进行数据库操作了。Spring Data JPA 提供了大量简化 CRUD 操作的方法,同时也支持通过方法名定义查询,极大地提高了开发效率。
Spring Security 是一个功能强大且可高度定制的身份验证和访问控制框架。在 Spring Boot 应用中集成 Spring Security 可以提供安全的用户认证和授权机制。以下是集成 Spring Security 的基本步骤:
(1)添加依赖
首先,在项目的 pom.xml(Maven)或 build.gradle(Gradle)文件中添加 Spring Security 的依赖。
对于 Maven:
org.springframework.boot spring-boot-starter-security 对于 Gradle:
dependencies { implementation 'org.springframework.boot:spring-boot-starter-security' // 其他依赖 } (2)配置 Spring Security
创建一个配置类,继承 WebSecurityConfigurerAdapter 并重写相应的方法来定义安全策略。
@Configuration @EnableWebSecurity public class SecurityConfig extends WebSecurityConfigurerAdapter { @Override protected void configure(HttpSecurity http) throws Exception { http .authorizeRequests() .antMatchers("/").permitAll() // 允许所有用户访问首页 .anyRequest().authenticated() // 其他所有请求需要认证 .and() .formLogin() .loginPage("/login") // 定制登录页 .permitAll() .and() .logout() .permitAll(); } // 可以添加更多的安全配置 } (3)创建登录页
Spring Security 会根据 configure(HttpSecurity http) 方法中定义的 loginPage 路径来寻找登录页。你可以创建一个自定义的登录页,或者使用 Spring Boot 默认提供的登录页。
(4)用户认证
Spring Security 支持多种用户认证方式,包括内存数据库、JDBC 数据库、LDAP 等。以下是使用内存数据库进行用户认证的示例:
@Autowired public void configureGlobal(AuthenticationManagerBuilder auth) throws Exception { auth .inMemoryAuthentication() .withUser("user").password(passwordEncoder().encode("password")).roles("USER") .and() .withUser("admin").password(passwordEncoder().encode("admin")).roles("USER", "ADMIN"); } @Bean public PasswordEncoder passwordEncoder() { return new BCryptPasswordEncoder(); } (5)启动类
确保你的 Spring Boot 启动类上有 @SpringBootApplication 注解,这样 Spring Boot 才能自动扫描并加载配置。
@SpringBootApplication public class MyApp { public static void main(String[] args) { SpringApplication.run(MyApp.class, args); } } (6)自定义安全配置
根据需要,你可以添加更多的安全配置,如密码策略、记住我功能、CORS 过滤器、自定义权限验证等。
(7)测试
启动应用并访问受保护的资源,以确保安全配置按预期工作。
通过以上步骤,你可以在 Spring Boot 应用中集成 Spring Security,实现用户认证和授权。Spring Security 提供了灵活的扩展点,允许你根据应用的具体需求定制安全策略。
在Spring Boot中集成Redis是一个相对简单的过程,主要得益于Spring Boot对各种存储解决方案的自动配置支持。
以下是集成Redis的基本步骤:
(1)添加依赖
首先,需要在项目的pom.xml文件中添加Spring Boot对Redis支持的依赖。对于使用Spring Data Redis的项目,可以添加以下依赖:
org.springframework.boot spring-boot-starter-data-redis 确保使用的是与Spring Boot版本兼容的Redis依赖版本。
(2)配置Redis服务器
在application.properties或application.yml文件中配置Redis服务器的地址和端口。
spring: redis: host: 127.0.0.1 port: 6379 password: 123456 (3)自动配置
Spring Boot将自动配置Spring Data Redis连接工厂和操作库,无需手动配置。
(4)使用RedisRepository
如果你使用Spring Data Redis,可以创建一个继承RedisRepository的接口来简化数据访问层的编码。
@Repository public interface MyRedisRepository extends CrudRepository { // 自定义查询方法... } (5)注入RedisTemplate
在需要使用Redis的组件中,注入StringRedisTemplate或RedisTemplate来执行各种操作。
@Service public class MyService { @Autowired private StringRedisTemplate redisTemplate; public void doSomething() { // 使用redisTemplate操作Redis } } (6)使用 lettuce 或 Jedis 客户端
从Spring Boot 2.0开始,默认的Redis客户端是lettuce。如果你更喜欢使用Jedis,可以在application.properties中配置:
spring.redis.lettuce.enabled=false spring.redis.jedis.enabled=true (7)配置SSL连接
如果Redis服务器配置了SSL,需要添加相关依赖并配置SSL连接。
(8)集群支持
如果使用Redis集群,需要配置集群节点信息:
spring.redis.cluster.nodes=127.0.0.1:7000,127.0.0.1:7001 (9)测试连接
启动应用程序后,可以通过注入的RedisTemplate或自定义的Repository来测试Redis连接是否成功。
(10)使用Spring Cache
如果你想要利用Redis作为Spring的缓存提供者,可以添加spring-boot-starter-cache依赖,并在配置中启用对Redis的缓存支持。
在Spring Boot中集成RabbitMQ主要涉及以下步骤:
(1)添加依赖
在项目的pom.xml文件中添加RabbitMQ的Spring Boot Starter依赖。
org.springframework.boot spring-boot-starter-amqp (2)配置RabbitMQ
在application.properties或application.yml中配置RabbitMQ服务器的连接信息。
spring: rabbitmq: addresses: 127.0.0.1 username: guest password: guest (3)配置ConnectionFactory
如果需要自定义ConnectionFactory,可以创建一个配置类并使用@Configuration注解。在该类中,可以使用@Bean注解来声明一个ConnectionFactory。
@Configuration public class RabbitMQConfig { @Bean public ConnectionFactory connectionFactory() { ConnectionFactory factory = new ConnectionFactory(); factory.setHost("127.0.0.1"); factory.setUsername("guest"); factory.setPassword("guest"); return factory; } } (4)配置RabbitMQ的Listener容器
使用SimpleMessageListenerContainer作为消息监听容器。在配置类中声明并配置它:
@Configuration @EnableRabbit public class RabbitMQConfig extends AbstractRabbitListenerContainerFactory { @Autowired private ConnectionFactory connectionFactory; @Override protected ConnectionFactory getConnectionFactory() { return connectionFactory; } @Bean public SimpleMessageListenerContainer container() { SimpleMessageListenerContainer container = new SimpleMessageListenerContainer(); container.setConnectionFactory(connectionFactory); container.setQueueNames("myQueue"); container.setMessageListener(messageListener()); return container; } @Bean public MessageListener messageListener() { return new MyMessageListener(); } } (5)编写消息监听者
创建一个消息监听者,实现MessageListener接口或使用@RabbitListener注解。
public class MyMessageListener implements MessageListener { @Override public void onMessage(Message message, Channel channel) throws Exception { // 处理接收到的消息 } } 或者使用注解:
@Component public class MyMessageListener { @RabbitListener(queues = "myQueue") public void listen(String message) { // 处理接收到的字符串消息 } } (6)配置交换机和队列
如果需要,可以配置自定义的交换机和队列,以及它们之间的绑定关系。
@Bean public Queue myQueue() { return new Queue("myQueue", true); } @Bean public FanoutExchange myFanoutExchange() { return new FanoutExchange("myFanoutExchange"); } @Bean public Binding myBinding() { return BindingBuilder.bind(myQueue()).to(myFanoutExchange()); } (7)测试连接
启动应用程序后,可以通过发送和接收消息来测试RabbitMQ连接是否成功。
(8)配置管理端点
如果你希望Spring Boot暴露RabbitMQ的健康和信息端点,可以添加以下配置:
management.endpoints.web.exposure.include=health,info,rabbitmq (9)高级配置
根据需要,可能还需要配置其他高级特性,如消息确认、事务、TTL(消息存活时间)、死信交换机等。
在Spring Boot中集成Apache Kafka主要涉及以下步骤:
(1)添加依赖:
在项目的pom.xml文件中添加Spring for Apache Kafka的依赖。
org.springframework.kafka spring-kafka (2)配置Kafka连接
在application.properties或application.yml中配置Kafka的连接信息。
spring: kafka: bootstrap-servers: localhost:9092 如果需要配置更多的Kafka属性,比如消费者组、序列化器等,可以继续添加:
spring.kafka.consumer.group-id=my-group spring.kafka.consumer.key-deserializer=org.apache.kafka.common.serialization.StringDeserializer spring.kafka.consumer.value-deserializer=org.apache.kafka.common.serialization.StringDeserializer (3)配置Kafka生产者
创建一个配置类,并通过@EnableKafka注解启用Kafka配置,并定义Kafka生产者的相关配置。
@Configuration @EnableKafka public class KafkaProducerConfig { @Bean public ProducerFactory producerFactory() { // 创建并配置Kafka生产者工厂 return new DefaultKafkaProducerFactory<>(producerConfigs()); } @Bean public Map producerConfigs() { Map props = new HashMap<>(); props.put(ProducerConfig.BOOTSTRAP_SERVERS_CONFIG, "localhost:9092"); props.put(ProducerConfig.KEY_SERIALIZER_CLASS_CONFIG, StringSerializer.class); props.put(ProducerConfig.VALUE_SERIALIZER_CLASS_CONFIG, StringSerializer.class); return props; } @Bean public KafkaTemplate kafkaTemplate() { return new KafkaTemplate<>(producerFactory()); } } (4)编写消息生产者
创建一个生产者,使用KafkaTemplate发送消息。
@Service public class KafkaProducerService { @Autowired private KafkaTemplate kafkaTemplate; public void send(String topic, String message) { kafkaTemplate.send(topic, message); } } (5)配置Kafka消费者
创建一个配置类,定义Kafka消费者的相关配置,并启用Kafka监听器。
@Configuration @EnableKafka public class KafkaConsumerConfig { @Bean public ConcurrentKafkaListenerContainerFactory kafkaListenerContainerFactory() { // 创建并配置Kafka监听器容器工厂 return new ConcurrentKafkaListenerContainerFactory<>(); } @Bean public KafkaListenerAnnotationBeanPostProcessor kafkaListenerAnnotationBeanPostProcessor() { return new KafkaListenerAnnotationBeanPostProcessor(); } } (6)编写消息消费者
创建一个消费者,使用@KafkaListener注解来监听特定主题的消息。
@Component public class KafkaConsumerService { @KafkaListener(topics = "myTopic", groupId = "my-group") public void listen(String message) { // 处理接收到的消息 } } (7)测试连接
启动应用程序后,可以通过发送消息到Kafka主题并查看消费者是否能够接收到消息来测试Kafka连接是否成功。
(8)配置管理端点
如果你希望Spring Boot暴露Kafka的健康和信息端点,可以添加以下配置:
management.endpoints.web.exposure.include=health,info,kafka (9)高级配置
根据需要,可能还需要配置其他高级特性,如事务管理、自定义分区器、自定义序列化器等。
在Spring Boot中集成Elasticsearch主要涉及以下步骤:
(1)添加依赖
在项目的pom.xml文件中添加Spring Data Elasticsearch的依赖。确保你使用的版本与Elasticsearch服务器的版本兼容。
org.springframework.boot spring-boot-starter-data-elasticsearch (2)配置Elasticsearch连接:
在application.properties或application.yml中配置Elasticsearch服务器的连接信息。
spring: elasticsearch: rest: uris: "http://localhost:9200" (3)配置Elasticsearch Repositories:
如果你使用Spring Data Elasticsearch,可以创建一个继承ElasticsearchRepository的接口来简化数据访问层的编码。
public interface MyElasticsearchRepository extends ElasticsearchRepository { // 自定义查询方法... } (4)配置Elasticsearch客户端
如果需要自定义Elasticsearch客户端,可以创建一个配置类并使用@Configuration注解。在该类中,可以使用@Bean注解来声明一个RestHighLevelClient。
@Configuration public class ElasticsearchConfig { @Bean public RestHighLevelClient elasticsearchClient() { final HttpClient httpClient = HttpClientBuilder.create().build(); final HttpHost httpHost = new HttpHost("localhost", 9200, "http"); return new RestHighLevelClient(httpClient, RestClientBuilder.HttpClientConfigCallback(), Collections.singletonList(httpHost)); } } (5)编写实体类映射
定义实体类,并使用注解标注实体类属性以映射到Elasticsearch的索引字段。
@Document(indexName = "my_index") public class MyEntity { @Id private String id; @Field(type = FieldType.Text) private String text; // 其他字段和getter/setter } (6)使用ElasticsearchRepository
注入ElasticsearchRepository并在业务逻辑中使用它进行CRUD操作。
@Service public class MyEntityService { @Autowired private MyElasticsearchRepository repository; public void save(MyEntity entity) { repository.save(entity); } public List findAll() { return repository.findAll(); } // 其他业务逻辑... } (7)测试连接:
启动应用程序后,可以通过发送查询到Elasticsearch并检查返回的数据来测试Elasticsearch连接是否成功。
(8)配置Elasticsearch索引:
根据需要,可能还需要配置Elasticsearch的索引设置,如分片、副本、映射等。
(9)高级配置:
根据需要,可能还需要配置其他高级特性,如自定义分析器、索引刷新间隔等。
3万字80道Java经典面试题总结(2024修订版)- Java基础篇
2 万字 42 道Java经典面试题总结(2024修订版)- Java集合篇
4 万字 102 道Java经典面试题总结(2024修订版)- 多线程篇
10万字208道Java经典面试题总结(2024修订版)- SSM篇
🏆文章收录于:100天精通Java从入门到就业
全网最细Java零基础手把手入门教程,系列课程包括:Java基础、Java8新特性、Java集合、高并发、性能优化等,适合零基础和进阶提升的同学。
🏆哪吒多年工作总结:Java学习路线总结,搬砖工逆袭Java架构师。
华为OD机试 2023B卷题库疯狂收录中,刷题点这里
刷的越多,抽中的概率越大,每一题都有详细的答题思路、详细的代码注释、样例测试,发现新题目,随时更新,全天CSDN在线答疑。
