就在本周,中国人民大学女博士实名举报导师性骚扰的事情,引发全网关注!
性骚扰,无论在线上还是线下,无论在职场还是校园,都是对个人尊严与权益的严重侵犯。
幸运的是,随着人工智能技术的飞速发展,特别是像ChatGPT这样的先进语言模型的出现,我们正逐步拥有更加有力的工具来抵制性骚扰,构建更加安全和谐的网络环境。
ChatGPT,作为OpenAI开发的大型语言模型,凭借其强大的自然语言处理能力、广泛的知识储备和流畅的对话生成能力,成为了智能对话领域的佼佼者。它不仅能够理解复杂的语境,还能生成逻辑清晰、富有创意的回答,为用户提供了前所未有的交互体验。
正是这些特性,使得ChatGPT在抵制性骚扰领域展现出了巨大的潜力和价值。
ChatGPT能够根据用户的年龄、性别、文化背景等因素,提供个性化的性骚扰防范教育课程。
比如:请你为小学六年级的女生设计一套青春期性教育的课程。

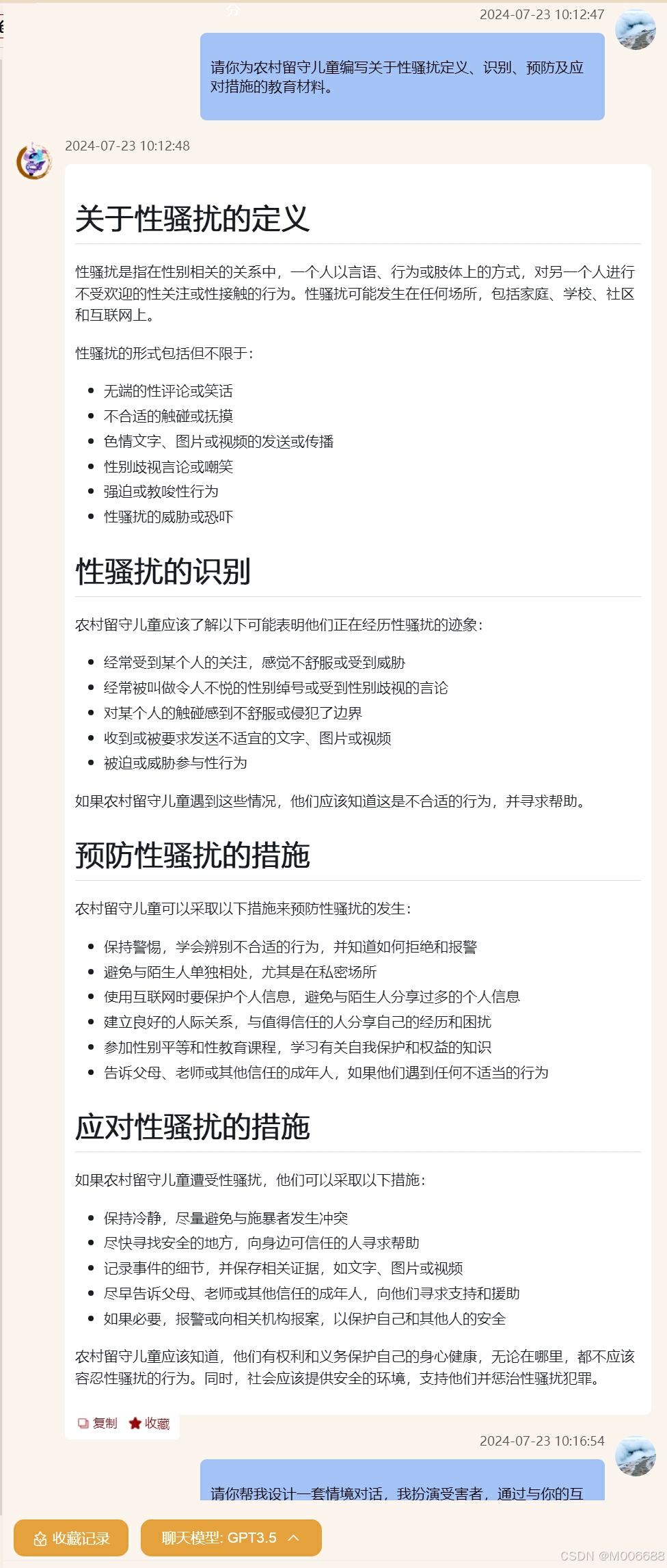
当然,Chat GPT还可以编写和分发关于性骚扰定义、识别、预防及应对措施的教育材料。这些材料可以针对不同受众(如学生、员工、公众)定制化,以提高大家对性骚扰问题的认识和敏感度。
比如:请你为农村留守儿童编写关于性骚扰定义、识别、预防及应对措施的教育材料。

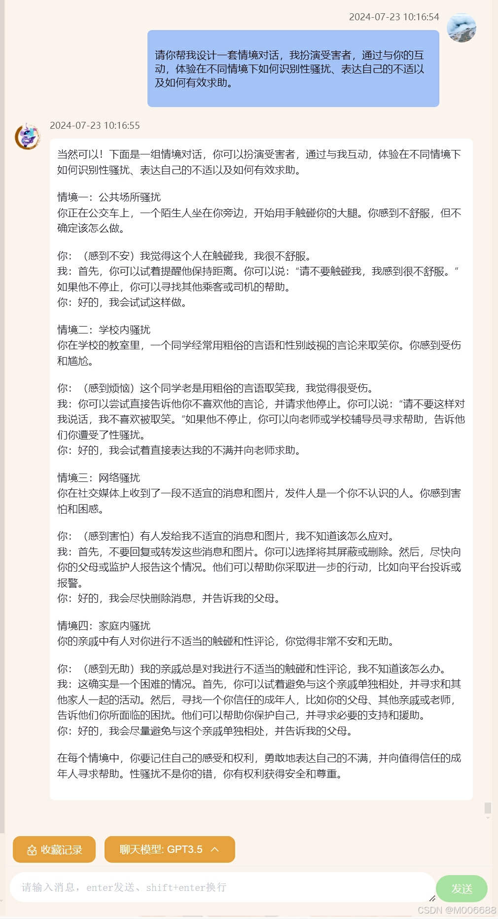
除了基本的定义和危害讲解外,ChatGPT可以设计一系列基于真实场景的情境模拟和角色扮演活动。
用户可以选择扮演受害者、旁观者或干预者的角色,通过与ChatGPT的互动,体验在不同情境下如何识别性骚扰、表达自己的不适以及如何有效求助。
请你帮我设计一套情境对话,我扮演受害者,通过与你的互动,体验在不同情境下如何识别性骚扰、表达自己的不适以及如何有效求助。

这种沉浸式的学习方式能够显著提高用户的参与度和学习效果。
为遭遇或目睹性骚扰的个体提供即时的心理支持和应对策略建议,帮助他们了解如何安全地报告事件、保护自己的权益。
请你为刚刚目睹职场性骚扰的女生提供实时的心理指导与应对策略建议,这是一个性格很柔弱的女孩子,平时很安静。

为受害者提供关于法律程序、支持服务(如心理咨询、法律援助)的详细指导,确保他们能够获得必要的帮助。
协助制定或完善反性骚扰政策、投诉处理机制和培训计划。
比如前几天刚刚发生的人大女博士性骚扰案件,我们也可以让Chat GPT来协助制定大学范围内的政策体系等。
请你协助制定或完善适用于高校范围内的反性骚扰政策、投诉处理机制和培训计划。

通过提供最佳实践、案例分析等内容,促进更加全面和有效的预防措施。
评估现有政策和程序的效力,提出改进建议,确保它们能够有效应对性骚扰问题。
利用AI技术分析性骚扰报告、社交媒体趋势等数据,识别性骚扰的高发领域、时间点和群体特征。
请帮我写一篇性骚扰分析报告,这份报告是利用AI技术分析性骚扰报告、社交媒体趋势等数据,识别性骚扰的高发领域、时间点和群体特征。

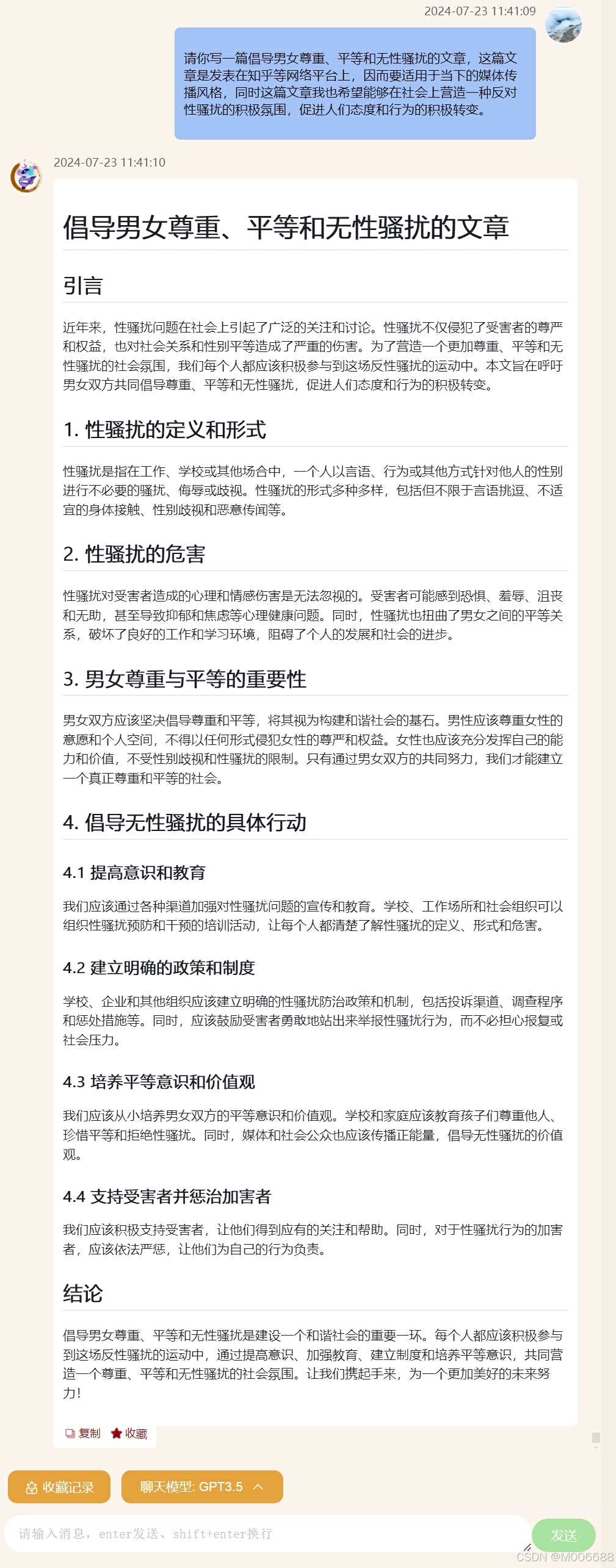
通过编写和推广倡导尊重、平等和无骚扰文化的文章、故事和社交媒体内容,Chat GPT有助于在社会上营造一种反对性骚扰的积极氛围,促进人们态度和行为的积极转变。
小编觉得这一点非常重要,正如清华大学劳东燕教授所言,一个良好的社会氛围对于抵抗性骚扰具有重要的意义!

一个良好的社会氛围对于抵抗性骚扰具有重要的意义!
请你写一篇倡导男女尊重、平等和无性骚扰的文章,这篇文章是发表在知乎等网络平台上,因而要适用于当下的媒体传播风格,同时这篇文章我也希望能够在社会上营造一种反对性骚扰的积极氛围,促进人们态度和行为的积极转变。

感觉写的不好,我们可以换个模型或者让它再来一次。
果然,换了模型之后,Chat GPT的回复更加优秀了,最后还温馨提示我们:
如果你有任何关于性骚扰的经历或疑问,请不要犹豫,寻求帮助和支持。只有我们每一个人都行动起来,才能真正实现性别平等和社会和谐。
你的参与和分享,是推动社会进步的重要力量。
Chat GPT 或类似的生成式人工智能(AI)模型,在抵制性骚扰方面可以发挥多种积极作用,尽管它们本身不直接参与人际互动来防止性骚扰,但可以通过提供教育、资源和指导来间接促进一个更加安全和尊重的环境。
说了这么多大语言模型的知识,接下来我们想介绍超级AI大脑给大家认识,这是一个复合型的人工智能应用平台。
它会及时推送关于Chat GPT、MJ绘画等人工智能的相关知识,方式也很简单,直接扫二维码即可。

超级AI大脑的出现,是为了帮助每一位朋友更好地使用人工智能这个强大的工具,利用人工智能来处理各种问题,并提供简单明了的解决方案。
我们希望每个人都可以获得有价值的信息和交流,让我们一起共同进步。
上一篇:笔记本电脑保养操作流程