摘 要
随着全球对可持续发展的日益关注,高等教育作为培养未来领导者和创新者的摇篮,其在推动可持续发展中的角色日益凸显。然而,传统的高等教育管理模式在应对复杂多变的可持续发展挑战时,显得力不从心。因此,构建一个能够整合资源、促进创新、提升效率的高等教育可持续发展管理平台变得至关重要。
SpringBoot,作为一种先进的后端开发框架,以其简洁、快速和高效的特点,受到了广大开发者的青睐。其强大的自动化配置和丰富的生态系统,使得开发者能够更专注于业务逻辑的实现,而非繁琐的配置和底层代码的编写。
本文旨在探讨如何利用SpringBoot技术构建一个高等教育可持续发展管理平台。该平台将致力于整合教育资源,提供数据驱动的决策支持,促进师生间的交流与合作,以及推动科研与社会的深度融合。通过该平台,期望能够提升高等教育的质量和效率,培养更多具有全球视野和可持续发展理念的未来领导者。
关键词:可持续发展管理平台;后端开发;springboot技术
Management Platform for Promoting Sustainable Development of Higher Education
Abstract
With the increasing global attention to sustainable development, higher education, as a cradle for cultivating future leaders and innovators, plays an increasingly prominent role in promoting sustainable development. However, traditional higher education management models are inadequate in dealing with complex and ever-changing challenges of sustainable development. Therefore, building a sustainable development management platform for higher education that can integrate resources, promote innovation, and improve efficiency has become crucial.
SpringBoot, as an advanced backend development framework, has been favored by developers for its simplicity, speed, and efficiency. Its powerful automated configuration and rich ecosystem enable developers to focus more on the implementation of business logic rather than tedious configuration and low-level code writing.
This article aims to explore how to use SpringBoot technology to build a sustainable development management platform for higher education. This platform will be committed to integrating educational resources, providing data-driven decision support, promoting communication and cooperation between teachers and students, and promoting deep integration of scientific research and society. Through this platform, we hope to improve the quality and efficiency of higher education, and cultivate more future leaders with a global perspective and sustainable development concepts.
Keywords:Sustainable development management platform; Backend development; Springboot technology
目 录
第1章 绪论
1.1 研究背景与意义
1.2 国内外研究现状
1.3 本文的组织结构
第2章 相关技术介绍
2.1 开发技术说明
2.2 Vue主要功能
2.3 MySQL数据库
2.4 B/S结构
2.5 springboot框架介绍
第3章 系统分析
3.1 可行性分析
3.1.1 技术可行性分析
3.1.2 经济可行性分析
3.1.3 操作可行性分析
3.2 功能需求分析
3.3 非功能需求分析
3.4 系统用例分析
3.5 系统流程和逻辑
第4章 系统设计
4.1 系统架构设计
4.2 系统功能结构
4.3 数据库设计
4.3.1 概念模型
4.3.2 数据表
第5章 系统实现
5.1 学生用户模块的实现
5.1.1 前台首页界面
5.1.2 用户注册界面
5.1.3 用户登录界面
5.1.4密码修改界面
5.1.5 我的账户界面
5.1.6 校园资讯界面
5.1.7 群组信息界面
5.2 管理员功能模块的实现
5.2.1 管理员登录界面
5.2.2 管理员功能界面
5.2.3 系统用户管理界面
5.2.4课程分类管理界面
5.2.5课程信息管理界面
5.2.6轮播图管理界面
5.2.7资源管理界面
第6章 系统测试
6.1 测试目的
6.2 系统测试用例
6.3 系统测试结果
第7章 总结与展望
参考文献
致 谢
随着全球范围内对可持续发展的重视以及高等教育在培养未来社会领导者方面的关键作用,构建一个促进高等教育可持续发展管理平台变得至关重要。当前,高等教育面临诸多挑战,如资源分配不均、教育质量参差不齐、科研与社会需求脱节等,这些问题在一定程度上制约了高等教育的可持续发展。
本研究旨在通过构建一个综合性的管理平台,整合高等教育资源,优化管理流程,促进教育创新与合作,从而推动高等教育与可持续发展的深度融合。这一平台不仅有助于提升高等教育质量和效率,培养更多具备全球视野和可持续发展理念的未来领导者,还能为政府、学校和社会各界提供决策支持,推动高等教育在促进经济、社会和环境协调发展方面发挥更大作用。因此,本研究具有重要的理论价值和实践意义,对于推动高等教育可持续发展具有深远的影响。
当前,全球范围内对高等教育可持续发展管理平台的关注度持续上升。这一趋势背后,反映了各国对提升高等教育质量、效率及其与社会、经济、环境协调发展的高度重视。
国内研究现状:近年来,我国高等教育领域致力于通过技术革新,如云计算、大数据和人工智能等,推动教育管理的现代化与智能化。国内研究主要集中在构建智慧教育平台,整合教育资源,优化教育流程,以及提升教育质量等方面。这些研究不仅关注教育内部的改革,也强调高等教育与社会、经济、环境的互动与融合。
国外研究现状:相较于国内,国外在高等教育可持续发展管理平台的研究与实践上更为成熟。许多发达国家已经建立了完善的高等教育管理体系,并运用先进的技术手段进行教育管理与决策支持。这些平台不仅具备高度的智能化和自动化特点,还注重与国际社会、企业和其他教育机构的合作与交流,共同推动高等教育的创新与可持续发展。
综合国内外研究现状,可以看出,促进高等教育可持续发展管理平台的建设已成为全球共识。然而,如何整合国内外研究成果,构建更加完善、高效的管理平台,仍是一个值得深入探讨的课题。这需要各国加强合作与交流,共同推动高等教育在可持续发展道路上的创新与实践。
第一章是绪论,本文章的开头部分,对本题目的研究背景和意义及国内外现状等一些做文字性的描述。
第二章研究了促进高等教育可持续发展管理平台的所采用的开发技术和开发工具。
第三章是系统分析部分,包括系统总体需求描述、功能性角度分析系统需求、非功能性等各个方面分析系统是否可以实现。
第四章是系统设计部分,本文章的重要部分,提供了系统架构的详细设计和一些主要功能模块的设计说明。
第五章是系统的具体实现,介绍系统的各个模块的具体实现。
第六章在前几章的基础上对系统进行测试和运行。
最后对系统进行了认真的总结,以此对未来有一个新的展望。
本系统前端部分基于MVVM模式进行开发,采用B/S模式,后端部分基于Java的springboot框架进行开发。
前端部分:前端框架采用了比较流行的渐进式JavaScript框架Vue.js。使用Vue-Router和Vuex实现动态路由和全局状态管理,Ajax实现前后端通信,Element UI组件库使页面快速成型,项目前端通过栅格布局实现响应式,可适应PC端、平板端、手机端等不同屏幕大小尺寸的完美布局展示。
后端部分:采用springboot作为开发框架,同时集成MyBatis、Redis等相关技术。
Vue主要功能
Vue (读音 /vjuː/,类似于 view) 是一套用于构建用户界面的渐进式JavaScript框架。与其它大型框架不同的是,Vue被设计为可以自底向上逐层应用。Vue 的核心库只关注视图层,不仅易于上手,还便于与第三方库或既有项目整合。另一方面,当与现代化的工具链以及各种支持类库结合使用时,Vue 也完全能够为复杂的单页应用(SPA)提供驱动。
Vue.js是一套构建用户界面的渐进式框架。与其他重量级框架不同的是,Vue采用自底向上增量开发的设计。Vue 的核心库只关注视图层,并且非常容易学习,非常容易与其它库或已有项目整合。另一方面,Vue 完全有能力驱动采用单文件组件和Vue生态系统支持的库开发的复杂单页应用。
Vue.js 的目标是通过尽可能简单的 API 实现响应的数据绑定和组合的视图组件。
Vue.js 自身不是一个全能框架——它只聚焦于视图层。因此它非常容易学习,非常容易与其它库或已有项目整合。另一方面,在与相关工具和支持库一起使用时,Vue.js 也能驱动复杂的单页应用。
科技的进步,给日常带来许多便利:教室的投影器用到了虚拟成像技术,数码相机用到了光电检测技术,比如超市货物进出库的记录需要一个信息仓库。这个信息仓库就是数据库,而这次的促进高等教育可持续发展管理平台也需要这项技术的支持。
用MySQL这个软件,是因为它能接受多个使用者访问,而且里面存在Archive等。它会先把数据进行分类,然后分别保存在表里,这样的特别操作就会提高数据管理系统自身的速度,让数据库能被灵活运用。MySQL的代码是公开的,而且允许别人二次编译升级。这个特点能够降低使用者的成本,再搭配合适的软件后形成一个良好的网站系统。虽然它有缺点,但是综合各方面来说,它是使用者的主流运用的对象[8]。
B/S(Browser/Server)比前身架构更为省事的架构。它借助Web server完成数据的传递交流。只需要下载浏览器作为客户端,那么工作就达到“瘦身”效果, 不需要考虑不停装软件的问题。
Spring框架是Java平台上的一种开源应用框架,提供具有控制反转特性的容器。尽管Spring框架自身对编程模型没有限制,但其在Java应用中的频繁使用让它备受青睐,以至于后来让它作为EJB(EnterpriseJavaBeans)模型的补充,甚至是替补。Spring框架为开发提供了一系列的解决方案,比如利用控制反转的核心特性,并通过依赖注入实现控制反转来实现管理对象生命周期容器化,利用面向切面编程进行声明式的事务管理,整合多种持久化技术管理数据访问,提供大量优秀的Web框架方便开发等等。Spring框架具有控制反转(IOC)特性,IOC旨在方便项目维护和测试,它提供了一种通过Java的反射机制对Java对象进行统一的配置和管理的方法。Spring框架利用容器管理对象的生命周期,容器可以通过扫描XML文件或类上特定Java注解来配置对象,开发者可以通过依赖查找或依赖注入来获得对象。Spring框架具有面向切面编程(AOP)框架,SpringAOP框架基于代理模式,同时运行时可配置;AOP框架主要针对模块之间的交叉关注点进行模块化。Spring框架的AOP框架仅提供基本的AOP特性,虽无法与AspectJ框架相比,但通过与AspectJ的集成,也可以满足基本需求。Spring框架下的事务管理、远程访问等功能均可以通过使用SpringAOP技术实现。Spring的事务管理框架为Java平台带来了一种抽象机制,使本地和全局事务以及嵌套事务能够与保存点一起工作,并且几乎可以在Java平台的任何环境中工作。Spring集成多种事务模板,系统可以通过事务模板、XML或Java注解进行事务配置,并且事务框架集成了消息传递和缓存等功能。Spring的数据访问框架解决了开发人员在应用程序中使用数据库时遇到的常见困难。它不仅对Java:JDBC、iBATS/MyBATIs、Hibernate、Java数据对象(JDO)、ApacheOJB和ApacheCayne等所有流行的数据访问框架中提供支持,同时还可以与Spring的事务管理一起使用,为数据访问提供了灵活的抽象。
本次设计基于B/S 模式下,运用Java技术采用的是MySQL数据库和Eclipse实现,总体的可行性共分为以下三个方面。
所谓的技术可行性就是在限定时间,前期拟定的功能能否被满足。在开发设计上是否会遇上解决不了的问题。做完的项目能否被很好地应用,如果存在缺点在后期的维护上是否存在很大的难度。在对这个系统评估后,认定已存在的技术能达成目标。用JSP技术来实现动态的页面,嵌入低依赖性的设计模式,灵活的数据库,配合稳定的服务器,整个系统的运行效率大大提升。由此可见,在技术层面达成目标不是非非之想。
在项目上使用的工具大部分都是是当下流行开源免费的,所以在开发前期,开发时用于项目的经费将会大大降低,不会让开发该软件在项目启动期受到经费的影响,所以经济上还是可行的。尽量用最少的花费去满足用户的需求。省下经费用于人工费,以及设备费用。将在无纸化,高效率的道路上越走越远。
本系统实现功能的操作很简单,普通电脑的常见配置就可以运行本软件,并且只要粗通电脑使用的基本常识就可以流畅的使用本软件。电脑具备连接互联网的能力,并且可以正常访问系统,并不需要操作者有什么高超的能力,只需了解业务流程,并且按照专业知识进行正确操作即可,所以促进高等教育可持续发展管理平台具备操作可行性。
促进高等教育可持续发展管理平台分为两大部分:管理员模块、学生用户模块。
(一)管理员管理模块:
登录: 提供安全的管理员登录功能,确保只有授权的管理员可以访问系统。
后台首页: 展示系统概况、最新数据和快捷入口,方便管理员监控系统运行状态。
系统用户: 管理系统用户,包括添加新用户、编辑用户信息、删除用户等操作,以确保系统安全性。
课程分类管理:管理课程的分类信息,包括添加、编辑、删除分类等操作,方便用户查找和浏览。
课程信息管理: 管理课程相关信息,包括添加新课程、编辑课程信息、删除课程等操作,确保课程安排的准确性和完整性。
群组类型管理: 管理群组的类型信息,包括添加、编辑、删除类型等操作,方便用户创建和加入不同类型的群组。
群组信息管理: 管理群组的相关信息和成员,包括创建新群组、编辑群组信息、管理成员等操作,促进学生之间的交流和合作。
资源共享管理: 管理学生分享和获取的学习资源,包括审核资源、编辑资源信息、删除资源等操作,促进学习资源的共享和利用。
奖励规则管理: 管理学生获取奖励的规则和条件,包括设置奖励规则、编辑规则内容等操作,激励学生积极参与平台活动。
奖励信息管理: 管理学生已获取的奖励信息,包括查看奖励记录、发放奖励等操作,确保奖励的及时有效。
系统管理: 管理系统首页的轮播图内容,包括添加、编辑、删除轮播图图片和相关链接,提升系统的视觉效果。
通知公告管理: 管理系统发布的通知和公告信息,包括添加新通知、编辑通知内容、设置发布时间等操作,确保信息及时传达。
资源管理(资讯列表、资讯分类): 管理系统的资讯内容,包括添加、编辑、删除资讯和分类等操作,确保信息的及时更新和完整性。
注册登录:允许学生用户注册账号并提供必要信息,以及通过账号密码登录系统,确保学生身份的合法性和安全性。
首页:展示系统概况、最新的通知公告、校园资讯、课程信息等内容,方便学生获取相关信息。
交流论坛:提供学生之间交流和讨论的平台,可以分享观点、提问问题等,促进学生互动和交流。
通知公告:提供系统发布的重要通知和公告信息,确保学生及时获取校园消息。
校园资讯:提供学校相关资讯,包括活动通知、学术信息等,帮助学生了解校园动态。
课程信息:提供学生查看课程信息,包括课程名称、授课教师、上课时间等,方便学生了解自己的课程安排。
群组信息:提供学生查看和加入校园群组的功能,促进学生之间的交流和合作。
资源共享:提供学生分享和获取学习资源的平台,包括课件、笔记等,促进学习资源的共享和利用。
我的账户:允许学生管理自己的账户信息,包括个人资料、头像、密码等。
个人首页:展示学生个人信息和相关记录。
群组信息:提供学生查看和管理所加入的群组信息。
资源共享:提供学生分享和查看学习资源的功能。
奖励规则:展示学生获取奖励的规则和条件。
奖励信息:展示学生已获取的奖励信息。
论坛列表:展示学生收藏的论坛帖子列表。
收藏:允许学生收藏感兴趣的内容,包括通知公告、校园资讯、论坛帖子等,方便下次快速查看和使用。
促进高等教育可持续发展管理平台的安全性、可靠性、性能和可扩展性是其重要的考量因素,它们不仅满足了用户对于功能性的要求,还为用户提供了更多的便利。根据表格3-1,我们可以清楚地看到这一点:
表3-1 促进高等教育可持续发展管理平台非功能需求表
安全性 | 主要指促进高等教育可持续发展管理平台数据库的安装,数据库的使用和密码的设定必须合乎规范。 |
可靠性 | 可靠性是指促进高等教育可持续发展管理平台能够安装用户的指示进行操作,经过测试,可靠性90%以上。 |
性能 | 性能是影响促进高等教育可持续发展管理平台占据市场的必要条件,所以性能最好要佳才好。 |
可扩展性 | 比如数据库预留多个属性,比如接口的使用等确保了系统的非功能性需求。 |
易用性 | 用户只要跟着促进高等教育可持续发展管理平台的页面展示内容进行操作,就可以了。 |
可维护性 | 促进高等教育可持续发展管理平台开发的可维护性是非常重要的,经过测试,可维护性没有问题 |
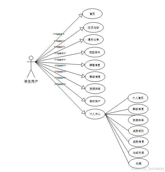
学生用户用例图如下所示。

图3-1学生用户用例图
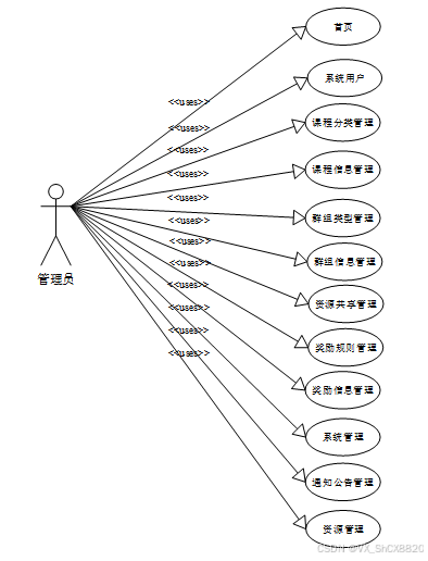
管理员用例图如下所示。

图3-2 管理员用例图
系统业务流程图,如图所示:

图3-3登录流程图

图3-4添加信息流程图

图3-5注册信息流程图
目前B/S体系的系统主要的数据访问方式是:通过浏览器页面用户可以进入系统,系统可以自动对用户向服务器发送的请求进行处理,处理请求是在系统后台中进行的,用户在浏览器页面上进行相应操作,就能够看到服务端传递的处理结果。促进高等教育可持续发展管理平台主要分为视图-模型-控制三层架构设计。在视图层中,主要是操作在服务器端向客户端反馈并显示的数据,在模型层中,主要处理相关的业务逻辑、数据整合等,最后的控制层它介于视图和模型之间,主要是调整两层之间的关系,最终落实数据的传递。
系统架构图如下图所示。

图4-1系统架构图
系统设计的目的是分析系统包括的所有功能结构,为开发人员设计开发和实现系统做好准备工作。经过前期的需求调查、分析和整理之后,确定的总体需求主要包括多个模块,分别是:后台首页、系统用户、课程分类管理、课程信息管理、群组类型管理、群组信息管理、资源共享管理、奖励规则管理、奖励信息管理、系统管理(轮播图)、通知公告管理、资源管理(资讯列表、资讯分类)。系统整体角色分为两个部分,一是学生用户、二是管理员。权限分布也是很明显,管理员可以实现对用户的增加以及删除,是最高权限拥有者。
系统功能结构图如下图所示。

图4-2系统功能结构图
根据前面的数据流程图,结合系统的功能模块设计,设计出符合系统的各信息实体。
系统总体ER图如下图所示。

图4-3系统总体ER图
数据库逻辑结构就是将E-R图在数据库中用具体的字段进行描述。用字段和数据类型描述来使对象特征实体化,最后形成具有一定逻辑关系的数据库表结构。促进高等教育可持续发展管理平台所需要的部分数据结构表如下表所示。
表access_token (登陆访问时长)
编号 | 名称 | 数据类型 | 长度 | 小数位 | 允许空值 | 主键 | 默认值 | 说明 |
1 | token_id | int | 10 | 0 | N | Y | 临时访问牌ID | |
2 | token | varchar | 64 | 0 | Y | N | 临时访问牌 | |
3 | info | text | 65535 | 0 | Y | N | ||
4 | maxage | int | 10 | 0 | N | N | 2 | 最大寿命:默认2小时 |
5 | create_time | timestamp | 19 | 0 | N | N | CURRENT_TIMESTAMP | 创建时间: |
6 | update_time | timestamp | 19 | 0 | N | N | CURRENT_TIMESTAMP | 更新时间: |
7 | user_id | int | 10 | 0 | N | N | 0 | 用户编号: |
表article (文章:用于内容管理系统的文章)
编号 | 名称 | 数据类型 | 长度 | 小数位 | 允许空值 | 主键 | 默认值 | 说明 |
1 | article_id | mediumint | 8 | 0 | N | Y | 文章id:[0,8388607] | |
2 | title | varchar | 125 | 0 | N | Y | 标题:[0,125]用于文章和html的title标签中 | |
3 | type | varchar | 64 | 0 | N | N | 0 | 文章分类:[0,1000]用来搜索指定类型的文章 |
4 | hits | int | 10 | 0 | N | N | 0 | 点击数:[0,1000000000]访问这篇文章的人次 |
5 | praise_len | int | 10 | 0 | N | N | 0 | 点赞数 |
6 | create_time | timestamp | 19 | 0 | N | N | CURRENT_TIMESTAMP | 创建时间: |
7 | update_time | timestamp | 19 | 0 | N | N | CURRENT_TIMESTAMP | 更新时间: |
8 | source | varchar | 255 | 0 | Y | N | 来源:[0,255]文章的出处 | |
9 | url | varchar | 255 | 0 | Y | N | 来源地址:[0,255]用于跳转到发布该文章的网站 | |
10 | tag | varchar | 255 | 0 | Y | N | 标签:[0,255]用于标注文章所属相关内容,多个标签用空格隔开 | |
11 | content | longtext | 2147483647 | 0 | Y | N | 正文:文章的主体内容 | |
12 | img | varchar | 255 | 0 | Y | N | 封面图 | |
13 | description | text | 65535 | 0 | Y | N | 文章描述 |
表article_type (文章分类)
编号 | 名称 | 数据类型 | 长度 | 小数位 | 允许空值 | 主键 | 默认值 | 说明 |
1 | type_id | smallint | 5 | 0 | N | Y | 分类ID:[0,10000] | |
2 | display | smallint | 5 | 0 | N | N | 100 | 显示顺序:[0,1000]决定分类显示的先后顺序 |
3 | name | varchar | 16 | 0 | N | N | 分类名称:[2,16] | |
4 | father_id | smallint | 5 | 0 | N | N | 0 | 上级分类ID:[0,32767] |
5 | description | varchar | 255 | 0 | Y | N | 描述:[0,255]描述该分类的作用 | |
6 | icon | text | 65535 | 0 | Y | N | 分类图标: | |
7 | url | varchar | 255 | 0 | Y | N | 外链地址:[0,255]如果该分类是跳转到其他网站的情况下,就在该URL上设置 | |
8 | create_time | timestamp | 19 | 0 | N | N | CURRENT_TIMESTAMP | 创建时间: |
9 | update_time | timestamp | 19 | 0 | N | N | CURRENT_TIMESTAMP | 更新时间: |
表auth (用户权限管理)
编号 | 名称 | 数据类型 | 长度 | 小数位 | 允许空值 | 主键 | 默认值 | 说明 |
1 | auth_id | int | 10 | 0 | N | Y | 授权ID: | |
2 | user_group | varchar | 64 | 0 | Y | N | 用户组: | |
3 | mod_name | varchar | 64 | 0 | Y | N | 模块名: | |
4 | table_name | varchar | 64 | 0 | Y | N | 表名: | |
5 | page_title | varchar | 255 | 0 | Y | N | 页面标题: | |
6 | path | varchar | 255 | 0 | Y | N | 路由路径: | |
7 | position | varchar | 32 | 0 | Y | N | 位置: | |
8 | mode | varchar | 32 | 0 | N | N | _blank | 跳转方式: |
9 | add | tinyint | 3 | 0 | N | N | 1 | 是否可增加: |
10 | del | tinyint | 3 | 0 | N | N | 1 | 是否可删除: |
11 | set | tinyint | 3 | 0 | N | N | 1 | 是否可修改: |
12 | get | tinyint | 3 | 0 | N | N | 1 | 是否可查看: |
13 | field_add | text | 65535 | 0 | Y | N | 添加字段: | |
14 | field_set | text | 65535 | 0 | Y | N | 修改字段: | |
15 | field_get | text | 65535 | 0 | Y | N | 查询字段: | |
16 | table_nav_name | varchar | 500 | 0 | Y | N | 跨表导航名称: | |
17 | table_nav | varchar | 500 | 0 | Y | N | 跨表导航: | |
18 | option | text | 65535 | 0 | Y | N | 配置: | |
19 | create_time | timestamp | 19 | 0 | N | N | CURRENT_TIMESTAMP | 创建时间: |
20 | update_time | timestamp | 19 | 0 | N | N | CURRENT_TIMESTAMP | 更新时间: |
表collect (收藏)
编号 | 名称 | 数据类型 | 长度 | 小数位 | 允许空值 | 主键 | 默认值 | 说明 |
1 | collect_id | int | 10 | 0 | N | Y | 收藏ID: | |
2 | user_id | int | 10 | 0 | N | N | 0 | 收藏人ID: |
3 | source_table | varchar | 255 | 0 | Y | N | 来源表: | |
4 | source_field | varchar | 255 | 0 | Y | N | 来源字段: | |
5 | source_id | int | 10 | 0 | N | N | 0 | 来源ID: |
6 | title | varchar | 255 | 0 | Y | N | 标题: | |
7 | img | varchar | 255 | 0 | Y | N | 封面: | |
8 | create_time | timestamp | 19 | 0 | N | N | CURRENT_TIMESTAMP | 创建时间: |
9 | update_time | timestamp | 19 | 0 | N | N | CURRENT_TIMESTAMP | 更新时间: |
表comment (评论)
编号 | 名称 | 数据类型 | 长度 | 小数位 | 允许空值 | 主键 | 默认值 | 说明 |
1 | comment_id | int | 10 | 0 | N | Y | 评论ID: | |
2 | user_id | int | 10 | 0 | N | N | 0 | 评论人ID: |
3 | reply_to_id | int | 10 | 0 | N | N | 0 | 回复评论ID:空为0 |
4 | content | longtext | 2147483647 | 0 | Y | N | 内容: | |
5 | nickname | varchar | 255 | 0 | Y | N | 昵称: | |
6 | avatar | varchar | 255 | 0 | Y | N | 头像地址:[0,255] | |
7 | create_time | timestamp | 19 | 0 | N | N | CURRENT_TIMESTAMP | 创建时间: |
8 | update_time | timestamp | 19 | 0 | N | N | CURRENT_TIMESTAMP | 更新时间: |
9 | source_table | varchar | 255 | 0 | Y | N | 来源表: | |
10 | source_field | varchar | 255 | 0 | Y | N | 来源字段: | |
11 | source_id | int | 10 | 0 | N | N | 0 | 来源ID: |
表course_classification (课程分类)
编号 | 名称 | 数据类型 | 长度 | 小数位 | 允许空值 | 主键 | 默认值 | 说明 |
1 | course_classification_id | int | 10 | 0 | N | Y | 课程分类ID | |
2 | course_classification | varchar | 64 | 0 | Y | N | 课程分类 | |
3 | create_time | datetime | 19 | 0 | N | N | CURRENT_TIMESTAMP | 创建时间 |
4 | update_time | timestamp | 19 | 0 | N | N | CURRENT_TIMESTAMP | 更新时间 |
表course_information (课程信息)
编号 | 名称 | 数据类型 | 长度 | 小数位 | 允许空值 | 主键 | 默认值 | 说明 |
1 | course_information_id | int | 10 | 0 | N | Y | 课程信息ID | |
2 | course_name | varchar | 64 | 0 | Y | N | 课程名称 | |
3 | course_classification | varchar | 64 | 0 | Y | N | 课程分类 | |
4 | course_images | varchar | 255 | 0 | Y | N | 课程图片 | |
5 | course_content | varchar | 64 | 0 | Y | N | 课程内容 | |
6 | course_documents | varchar | 255 | 0 | Y | N | 课程文件 | |
7 | course_details | text | 65535 | 0 | Y | N | 课程详情 | |
8 | hits | int | 10 | 0 | N | N | 0 | 点击数 |
9 | praise_len | int | 10 | 0 | N | N | 0 | 点赞数 |
10 | create_time | datetime | 19 | 0 | N | N | CURRENT_TIMESTAMP | 创建时间 |
11 | update_time | timestamp | 19 | 0 | N | N | CURRENT_TIMESTAMP | 更新时间 |
表forum (论坛)
编号 | 名称 | 数据类型 | 长度 | 小数位 | 允许空值 | 主键 | 默认值 | 说明 |
1 | forum_id | mediumint | 8 | 0 | N | Y | 论坛id | |
2 | display | smallint | 5 | 0 | N | N | 100 | 排序 |
3 | user_id | mediumint | 8 | 0 | N | N | 0 | 用户ID |
4 | nickname | varchar | 16 | 0 | Y | N | 昵称:[0,16] | |
5 | praise_len | int | 10 | 0 | Y | N | 0 | 点赞数 |
6 | hits | int | 10 | 0 | N | N | 0 | 访问数 |
7 | title | varchar | 125 | 0 | N | N | 标题 | |
8 | keywords | varchar | 125 | 0 | Y | N | 关键词 | |
9 | description | varchar | 255 | 0 | Y | N | 描述 | |
10 | url | varchar | 255 | 0 | Y | N | 来源地址 | |
11 | tag | varchar | 255 | 0 | Y | N | 标签 | |
12 | img | text | 65535 | 0 | Y | N | 封面图 | |
13 | content | longtext | 2147483647 | 0 | Y | N | 正文 | |
14 | create_time | timestamp | 19 | 0 | N | N | CURRENT_TIMESTAMP | 创建时间: |
15 | update_time | timestamp | 19 | 0 | N | N | CURRENT_TIMESTAMP | 更新时间: |
16 | avatar | varchar | 255 | 0 | Y | N | 发帖人头像: | |
17 | type | varchar | 64 | 0 | N | N | 0 | 论坛分类:[0,1000]用来搜索指定类型的论坛帖 |
表forum_type (论坛分类)
编号 | 名称 | 数据类型 | 长度 | 小数位 | 允许空值 | 主键 | 默认值 | 说明 |
1 | type_id | smallint | 5 | 0 | N | Y | 分类ID:[0,10000] | |
2 | name | varchar | 16 | 0 | N | N | 分类名称:[2,16] | |
3 | description | varchar | 255 | 0 | Y | N | 描述:[0,255]描述该分类的作用 | |
4 | url | varchar | 255 | 0 | Y | N | 外链地址:[0,255]如果该分类是跳转到其他网站的情况下,就在该URL上设置 | |
5 | father_id | smallint | 5 | 0 | N | N | 0 | 上级分类ID:[0,32767] |
6 | icon | varchar | 255 | 0 | Y | N | 分类图标: | |
7 | create_time | timestamp | 19 | 0 | N | N | CURRENT_TIMESTAMP | 创建时间: |
8 | update_time | timestamp | 19 | 0 | N | N | CURRENT_TIMESTAMP | 更新时间: |
表group_information (群组信息)
编号 | 名称 | 数据类型 | 长度 | 小数位 | 允许空值 | 主键 | 默认值 | 说明 |
1 | group_information_id | int | 10 | 0 | N | Y | 群组信息ID | |
2 | student_account | int | 10 | 0 | Y | N | 0 | 学生账号 |
3 | student_name | varchar | 64 | 0 | Y | N | 学生姓名 | |
4 | student_phone_number | varchar | 64 | 0 | Y | N | 学生电话 | |
5 | group_name | varchar | 64 | 0 | Y | N | 群组名称 | |
6 | group_type | varchar | 64 | 0 | Y | N | 群组类型 | |
7 | group_images | varchar | 255 | 0 | Y | N | 群组图片 | |
8 | group_description | text | 65535 | 0 | Y | N | 群组描述 | |
9 | hits | int | 10 | 0 | N | N | 0 | 点击数 |
10 | praise_len | int | 10 | 0 | N | N | 0 | 点赞数 |
11 | create_time | datetime | 19 | 0 | N | N | CURRENT_TIMESTAMP | 创建时间 |
12 | update_time | timestamp | 19 | 0 | N | N | CURRENT_TIMESTAMP | 更新时间 |
表group_type (群组类型)
编号 | 名称 | 数据类型 | 长度 | 小数位 | 允许空值 | 主键 | 默认值 | 说明 |
1 | group_type_id | int | 10 | 0 | N | Y | 群组类型ID | |
2 | group_type | varchar | 64 | 0 | Y | N | 群组类型 | |
3 | create_time | datetime | 19 | 0 | N | N | CURRENT_TIMESTAMP | 创建时间 |
4 | update_time | timestamp | 19 | 0 | N | N | CURRENT_TIMESTAMP | 更新时间 |
表hits (用户点击)
编号 | 名称 | 数据类型 | 长度 | 小数位 | 允许空值 | 主键 | 默认值 | 说明 |
1 | hits_id | int | 10 | 0 | N | Y | 点赞ID: | |
2 | user_id | int | 10 | 0 | N | N | 0 | 点赞人: |
3 | create_time | timestamp | 19 | 0 | N | N | CURRENT_TIMESTAMP | 创建时间: |
4 | update_time | timestamp | 19 | 0 | N | N | CURRENT_TIMESTAMP | 更新时间: |
5 | source_table | varchar | 255 | 0 | Y | N | 来源表: | |
6 | source_field | varchar | 255 | 0 | Y | N | 来源字段: | |
7 | source_id | int | 10 | 0 | N | N | 0 | 来源ID: |
表notice (公告)
编号 | 名称 | 数据类型 | 长度 | 小数位 | 允许空值 | 主键 | 默认值 | 说明 |
1 | notice_id | mediumint | 8 | 0 | N | Y | 公告id: | |
2 | title | varchar | 125 | 0 | N | N | 标题: | |
3 | content | longtext | 2147483647 | 0 | Y | N | 正文: | |
4 | create_time | timestamp | 19 | 0 | N | N | CURRENT_TIMESTAMP | 创建时间: |
5 | update_time | timestamp | 19 | 0 | N | N | CURRENT_TIMESTAMP | 更新时间: |
表novel_chapters (小说章节)
编号 | 名称 | 数据类型 | 长度 | 小数位 | 允许空值 | 主键 | 默认值 | 说明 |
1 | novel_chapters_id | int | 10 | 0 | N | Y | 小说章节ID | |
2 | chapter_name | varchar | 64 | 0 | Y | N | 章节名称 | |
3 | sort | int | 10 | 0 | Y | N | 0 | 排序 |
4 | chapter_content | longtext | 2147483647 | 0 | Y | N | 章节内容 | |
5 | novel_reading_id | int | 10 | 0 | Y | N | 小说id | |
6 | create_time | datetime | 19 | 0 | N | N | CURRENT_TIMESTAMP | 创建时间 |
7 | update_time | timestamp | 19 | 0 | N | N | CURRENT_TIMESTAMP | 更新时间 |
表praise (点赞)
编号 | 名称 | 数据类型 | 长度 | 小数位 | 允许空值 | 主键 | 默认值 | 说明 |
1 | praise_id | int | 10 | 0 | N | Y | 点赞ID: | |
2 | user_id | int | 10 | 0 | N | N | 0 | 点赞人: |
3 | create_time | timestamp | 19 | 0 | N | N | CURRENT_TIMESTAMP | 创建时间: |
4 | update_time | timestamp | 19 | 0 | N | N | CURRENT_TIMESTAMP | 更新时间: |
5 | source_table | varchar | 255 | 0 | Y | N | 来源表: | |
6 | source_field | varchar | 255 | 0 | Y | N | 来源字段: | |
7 | source_id | int | 10 | 0 | N | N | 0 | 来源ID: |
8 | status | bit | 1 | 0 | N | N | 1 | 点赞状态:1为点赞,0已取消 |
表resource_sharing (资源共享)
编号 | 名称 | 数据类型 | 长度 | 小数位 | 允许空值 | 主键 | 默认值 | 说明 |
1 | resource_sharing_id | int | 10 | 0 | N | Y | 资源共享ID | |
2 | student_account | int | 10 | 0 | Y | N | 0 | 学生账号 |
3 | student_name | varchar | 64 | 0 | Y | N | 学生姓名 | |
4 | student_phone_number | varchar | 64 | 0 | Y | N | 学生电话 | |
5 | data_name | varchar | 64 | 0 | Y | N | 资料名称 | |
6 | information_images | varchar | 255 | 0 | Y | N | 资料图片 | |
7 | information_content | varchar | 64 | 0 | Y | N | 资料内容 | |
8 | data_notes | varchar | 255 | 0 | Y | N | 资料笔记 | |
9 | data_files | varchar | 255 | 0 | Y | N | 资料文件 | |
10 | information_details | text | 65535 | 0 | Y | N | 资料详情 | |
11 | hits | int | 10 | 0 | N | N | 0 | 点击数 |
12 | praise_len | int | 10 | 0 | N | N | 0 | 点赞数 |
13 | create_time | datetime | 19 | 0 | N | N | CURRENT_TIMESTAMP | 创建时间 |
14 | update_time | timestamp | 19 | 0 | N | N | CURRENT_TIMESTAMP | 更新时间 |
表reward_information (奖励信息)
编号 | 名称 | 数据类型 | 长度 | 小数位 | 允许空值 | 主键 | 默认值 | 说明 |
1 | reward_information_id | int | 10 | 0 | N | Y | 奖励信息ID | |
2 | student_account | int | 10 | 0 | Y | N | 0 | 学生账号 |
3 | student_name | varchar | 64 | 0 | Y | N | 学生姓名 | |
4 | student_phone_number | varchar | 64 | 0 | Y | N | 学生电话 | |
5 | student_id | varchar | 64 | 0 | Y | N | 学生学号 | |
6 | reward_name | varchar | 64 | 0 | Y | N | 奖励名称 | |
7 | reward_type | varchar | 64 | 0 | Y | N | 奖励类型 | |
8 | reward_details | text | 65535 | 0 | Y | N | 奖励明细 | |
9 | create_time | datetime | 19 | 0 | N | N | CURRENT_TIMESTAMP | 创建时间 |
10 | update_time | timestamp | 19 | 0 | N | N | CURRENT_TIMESTAMP | 更新时间 |
表reward_rules (奖励规则)
编号 | 名称 | 数据类型 | 长度 | 小数位 | 允许空值 | 主键 | 默认值 | 说明 |
1 | reward_rules_id | int | 10 | 0 | N | Y | 奖励规则ID | |
2 | reward_name | varchar | 64 | 0 | Y | N | 奖励名称 | |
3 | reward_type | varchar | 64 | 0 | Y | N | 奖励类型 | |
4 | reward_content | varchar | 64 | 0 | Y | N | 奖励内容 | |
5 | reward_rules | varchar | 255 | 0 | Y | N | 奖励规则 | |
6 | reward_details | text | 65535 | 0 | Y | N | 奖励详情 | |
7 | create_time | datetime | 19 | 0 | N | N | CURRENT_TIMESTAMP | 创建时间 |
8 | update_time | timestamp | 19 | 0 | N | N | CURRENT_TIMESTAMP | 更新时间 |
表slides (轮播图)
编号 | 名称 | 数据类型 | 长度 | 小数位 | 允许空值 | 主键 | 默认值 | 说明 |
1 | slides_id | int | 10 | 0 | N | Y | 轮播图ID: | |
2 | title | varchar | 64 | 0 | Y | N | 标题: | |
3 | content | varchar | 255 | 0 | Y | N | 内容: | |
4 | url | varchar | 255 | 0 | Y | N | 链接: | |
5 | img | varchar | 255 | 0 | Y | N | 轮播图: | |
6 | hits | int | 10 | 0 | N | N | 0 | 点击量: |
7 | create_time | timestamp | 19 | 0 | N | N | CURRENT_TIMESTAMP | 创建时间: |
8 | update_time | timestamp | 19 | 0 | N | N | CURRENT_TIMESTAMP | 更新时间: |
表student_users (学生用户)
编号 | 名称 | 数据类型 | 长度 | 小数位 | 允许空值 | 主键 | 默认值 | 说明 |
1 | student_users_id | int | 10 | 0 | N | Y | 学生用户ID | |
2 | student_name | varchar | 64 | 0 | Y | N | 学生姓名 | |
3 | student_phone_number | varchar | 16 | 0 | Y | N | 学生电话 | |
4 | student_id | varchar | 64 | 0 | N | N | 学生学号 | |
5 | examine_state | varchar | 16 | 0 | N | N | 已通过 | 审核状态 |
6 | user_id | int | 10 | 0 | N | N | 0 | 用户ID |
7 | create_time | datetime | 19 | 0 | N | N | CURRENT_TIMESTAMP | 创建时间 |
8 | update_time | timestamp | 19 | 0 | N | N | CURRENT_TIMESTAMP | 更新时间 |
表upload (文件上传)
编号 | 名称 | 数据类型 | 长度 | 小数位 | 允许空值 | 主键 | 默认值 | 说明 |
1 | upload_id | int | 10 | 0 | N | Y | 上传ID | |
2 | name | varchar | 64 | 0 | Y | N | 文件名 | |
3 | path | varchar | 255 | 0 | Y | N | 访问路径 | |
4 | file | varchar | 255 | 0 | Y | N | 文件路径 | |
5 | display | varchar | 255 | 0 | Y | N | 显示顺序 | |
6 | father_id | int | 10 | 0 | Y | N | 0 | 父级ID |
7 | dir | varchar | 255 | 0 | Y | N | 文件夹 | |
8 | type | varchar | 32 | 0 | Y | N | 文件类型 |
表user (用户账户:用于保存用户登录信息)
编号 | 名称 | 数据类型 | 长度 | 小数位 | 允许空值 | 主键 | 默认值 | 说明 |
1 | user_id | mediumint | 8 | 0 | N | Y | 用户ID:[0,8388607]用户获取其他与用户相关的数据 | |
2 | state | smallint | 5 | 0 | N | N | 1 | 账户状态:[0,10](1可用|2异常|3已冻结|4已注销) |
3 | user_group | varchar | 32 | 0 | Y | N | 所在用户组:[0,32767]决定用户身份和权限 | |
4 | login_time | timestamp | 19 | 0 | N | N | CURRENT_TIMESTAMP | 上次登录时间: |
5 | phone | varchar | 11 | 0 | Y | N | 手机号码:[0,11]用户的手机号码,用于找回密码时或登录时 | |
6 | phone_state | smallint | 5 | 0 | N | N | 0 | 手机认证:[0,1](0未认证|1审核中|2已认证) |
7 | username | varchar | 16 | 0 | N | N | 用户名:[0,16]用户登录时所用的账户名称 | |
8 | nickname | varchar | 16 | 0 | Y | N | 昵称:[0,16] | |
9 | password | varchar | 64 | 0 | N | N | 密码:[0,32]用户登录所需的密码,由6-16位数字或英文组成 | |
10 | varchar | 64 | 0 | Y | N | 邮箱:[0,64]用户的邮箱,用于找回密码时或登录时 | ||
11 | email_state | smallint | 5 | 0 | N | N | 0 | 邮箱认证:[0,1](0未认证|1审核中|2已认证) |
12 | avatar | varchar | 255 | 0 | Y | N | 头像地址:[0,255] | |
13 | open_id | varchar | 255 | 0 | Y | N | 针对获取用户信息字段 | |
14 | create_time | timestamp | 19 | 0 | N | N | CURRENT_TIMESTAMP | 创建时间: |
15 | vip_level | varchar | 255 | 0 | Y | N | 会员等级 | |
16 | vip_discount | double | 11 | 2 | Y | N | 0.00 | 会员折扣 |
表user_group (用户组:用于用户前端身份和鉴权)
编号 | 名称 | 数据类型 | 长度 | 小数位 | 允许空值 | 主键 | 默认值 | 说明 |
1 | group_id | mediumint | 8 | 0 | N | Y | 用户组ID:[0,8388607] | |
2 | display | smallint | 5 | 0 | N | N | 100 | 显示顺序:[0,1000] |
3 | name | varchar | 16 | 0 | N | N | 名称:[0,16] | |
4 | description | varchar | 255 | 0 | Y | N | 描述:[0,255]描述该用户组的特点或权限范围 | |
5 | source_table | varchar | 255 | 0 | Y | N | 来源表: | |
6 | source_field | varchar | 255 | 0 | Y | N | 来源字段: | |
7 | source_id | int | 10 | 0 | N | N | 0 | 来源ID: |
8 | register | smallint | 5 | 0 | Y | N | 0 | 注册位置: |
9 | create_time | timestamp | 19 | 0 | N | N | CURRENT_TIMESTAMP | 创建时间: |
10 | update_time | timestamp | 19 | 0 | N | N | CURRENT_TIMESTAMP | 更新时间 |
5.1.1 前台首页界面
进入系统首页,系统以上中下的布局进行展示,首先映入眼帘的是系统的导航栏,下面是通知公告,其主界面展示如下图所示。

图5-1 前台首页界面图
5.1.2 用户注册界面
用户注册:当会员用户想要进入本促进高等教育可持续发展管理平台中对信息进行查看的时候,就必须要登录到系统当中,要是新的用户没有促进高等教育可持续发展管理平台的账号的话,点击“注册”按钮,就会进入到新用户注册这个界面上,用户输入对应的账号(必须填写)+密码(必须填写)+确认密码(必须填写,而且要与密码一直)+昵称+邮箱+性别+年龄+联系电话+选择用户身份等等,然后点击“注册”,系统在用户这一数据库中会查询账号是不是存在,两次密码是不是一样,都填写正确就会注册成功,然后再进行登录,如果是之前已经注册过的用户很长时间没有使用,忘记密码,也可以点击“忘记密码”进行找回。用户注册界面如下图所示。

图5-2 用户注册界面图
注册代码如下:
public String encryption(String plainText) {
String re_md5 = new String();
try {
MessageDigest md = MessageDigest.getInstance("MD5");
md.update(plainText.getBytes());
byte b[] = md.digest();
int i;
StringBuffer buf = new StringBuffer("");
for (int offset = 0; offset < b.length; offset++) {
i = b[offset];
if (i < 0)
i += 256;
if (i < 16)
buf.append("0");
buf.append(Integer.toHexString(i));
}
re_md5 = buf.toString();
} catch (Exception e) {
e.printStackTrace();
}
return re_md5;
}
5.1.3 用户登录界面
系统中的前台上注册后的用户是可以通过自己的账户名和密码进行登录的,当用户输入完整的自己的账户名和密码信息并点击“登录”按钮后,将会首先验证输入的有没有空数据,再次验证输入的账户名+密码和数据库中当前保存的用户信息是否一致,只有在一致后将会登录成功并自动跳转到促进高等教育可持续发展管理平台的首页中;否则将会提示相应错误信息。用户登录界面如下图所示。

图5-3注册用户登录界面图
登录代码如下:
/**
* 登录
* @param data
* @param httpServletRequest
* @return
*/
@PostMapping("login")
public Map
log.info("[执行登录接口]");
String username = data.get("username");
String email = data.get("email");
String phone = data.get("phone");
String password = data.get("password");
List resultList = null;
Map
if(username != null && "".equals(username) == false){
map.put("username", username);
resultList = service.selectBaseList(service.select(map, new HashMap<>()));
}
else if(email != null && "".equals(email) == false){
map.put("email", email);
resultList = service.selectBaseList(service.select(map, new HashMap<>()));
}
else if(phone != null && "".equals(phone) == false){
map.put("phone", phone);
resultList = service.selectBaseList(service.select(map, new HashMap<>()));
}else{
return error(30000, "账号或密码不能为空");
}
if (resultList == null || password == null) {
return error(30000, "账号或密码不能为空");
}
//判断是否有这个用户
if (resultList.size()<=0){
return error(30000,"用户不存在");
}
User byUsername = (User) resultList.get(0);
Map
groupMap.put("name",byUsername.getUserGroup());
List groupList = userGroupService.selectBaseList(userGroupService.select(groupMap, new HashMap<>()));
if (groupList.size()<1){
return error(30000,"用户组不存在");
}
UserGroup userGroup = (UserGroup) groupList.get(0);
//查询用户审核状态
if (!StringUtils.isEmpty(userGroup.getSourceTable())){
String res = service.selectExamineState(userGroup.getSourceTable(),byUsername.getUserId());
if (res==null){
return error(30000,"用户不存在");
}
if (!res.equals("已通过")){
return error(30000,"该用户审核未通过");
}
}
//查询用户状态
if (byUsername.getState()!=1){
return error(30000,"用户非可用状态,不能登录");
}
String md5password = service.encryption(password);
if (byUsername.getPassword().equals(md5password)) {
// 存储Token到数据库
AccessToken accessToken = new AccessToken();
accessToken.setToken(UUID.randomUUID().toString().replaceAll("-", ""));
accessToken.setUser_id(byUsername.getUserId());
Duration duration = Duration.ofSeconds(7200L);
redisTemplate.opsForValue().set(accessToken.getToken(), accessToken,duration);
// 返回用户信息
JSONObject user = JSONObject.parseObject(JSONObject.toJSONString(byUsername));
user.put("token", accessToken.getToken());
JSONObject ret = new JSONObject();
ret.put("obj",user);
return success(ret);
} else {
return error(30000, "账号或密码不正确");
}
}
5.1.4密码修改界面
用户使用该系统注册完成后,用户对登录密码有修改需求时,系统也可以提供用户修改密码权限。系统中所有的操作者能够变更自己的密码信息,执行该功能首先必须要登入系统,然后选择密码变更选项以后在给定的文本框中填写初始密码和新密码来完成修改密码的操作。在填写的时候,假如两次密码填写存在差异,那么此次密码变更操作失败。密码修改界面如下图所示。

图5-4密码修改界面图
修改密码关键代码如下:
/**
* 修改密码
* @param data
* @param request
* @return
*/
@PostMapping("change_password")
public Map
// 根据Token获取UserId
String token = request.getHeader("x-auth-token");
Integer userId = tokenGetUserId(token);
// 根据UserId和旧密码获取用户
Map
String o_password = data.get("o_password");
query.put("user_id" ,String.valueOf(userId));
query.put("password" ,service.encryption(o_password));
int count = service.selectBaseCount(service.count(query, service.readConfig(request)));
if(count > 0){
// 修改密码
Map
form.put("password",service.encryption(data.get("password")));
service.update(query,service.readConfig(request),form);
return success(1);
}
return error(10000,"密码修改失败!");
}
5.1.5 我的账户界面
我的账户:当用户点击首页左上角“用户”这个按钮,下面会出现“我的账户”、“个人中心”和“退出”这三个子菜单,点击“我的账户”可以对个人的资料、登录密码的信息进行修改,点击“个人中心”可查看个人首页、群组信息、资源共享、奖励规则、奖励信息、论坛列表、收藏等信息,点击“退出”按钮即可退出系统登录册登录界面:注册用户是可以通过自己的账户名和密码进行登录的,当用户输入完整的自己的账户名和密码信息并点击“登录”按钮后,将会首先验证输入的有没有空数据,再次验证输入的账户名+密码和数据库中当前保存的用户信息是否一致,只有在一致后将会登录成功并自动跳转到促进高等教育可持续发展管理平台的首页中;否则将会提示相应错误信息。我的账户界面图如下图所示。

图5-5我的账户界面图
5.1.6 校园资讯界面
当用户点击“校园资讯”这一菜单按钮,会显示管理员在后台发布的所有的校园信息,支持通过关键词对资讯进行搜索,选择需要的资讯信息点击可以进入到资讯信息详细的介绍界面,同时可以进行点赞、收藏等操作,校园资讯界面如下图所示。

图5-6校园资讯界面图
5.1.7 群组信息界面
用户点击“群组信息”可以查看和管理所加入的群组信息。群组信息界面图如下图所示。

图5-7群组信息界面图
5.2.1 管理员登录界面
管理员进入到系统登录界面,需要填写正确的登录名、密码、选择权限等信息输入准确无误后登录进入到系统操作界面。管理员的账号是在数据表表中直接设置生成的,不需要进行注册;修改密码:管理员可以随时修改自己进入系统的登录密码,以保证系统的安全性。管理员登录界面如下图所示。

图5-8管理员登录界面图
5.2.2 管理员功能界面
管理员可以查看后台首页、系统用户、课程分类管理、课程信息管理、群组类型管理、群组信息管理、资源共享管理、奖励规则管理、奖励信息管理、系统管理(轮播图)、通知公告管理、资源管理(资讯列表、资讯分类)等,并且可以根据需要进行相应的操作,管理员功能界面如下图所示。

图5-9管理员功能界面图
5.2.3 系统用户管理界面
管理员可以对系统中所有的用户角色进行管控,包含了管理员、学生用户这两种角色,如果需要添加新的用户,点击页面中的“添加”按钮根据提示输入上用户信息,点击“提交”以后在对应的用户界面就可以查看到了,可以点击用户后面的“删除”按钮直接删除某一用户。系统用户管理界面如下图所示。

图5-9系统用户管理界面图
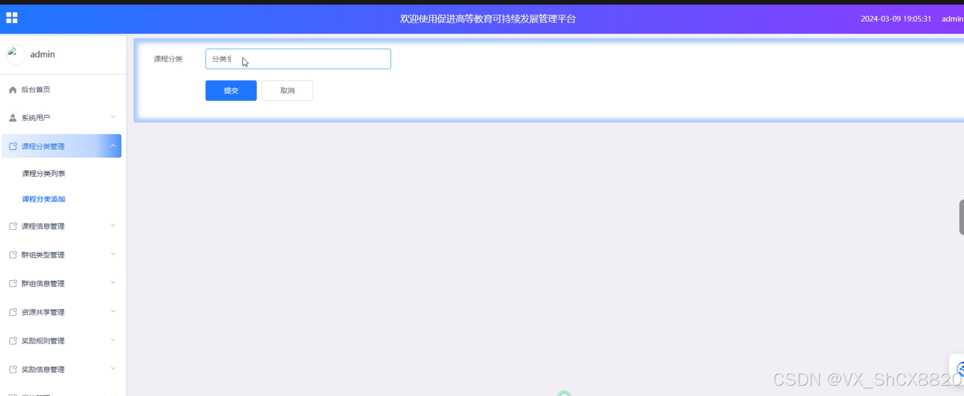
5.2.4课程分类管理界面
管理员点击“课程分类管理”会显示出课程分类列表和课程分类添加,支持输入课程分类进行查询、重置、删除的操作,如果想要添加新的课程分类,点击“添加”按钮,同时可以选择某一条课程分类,点击“删除”进行删除。课程分类列表和课程分类添加界面如下图所示。

图5-10课程分类列表管理界面图

图5-11课程分类添加管理界面图
5.2.5课程信息管理界面
管理员点击“课程信息管理”会显示出课程信息列表和课程信息添加,支持输入课程名称、课程分类进行查询、重置、删除的操作,如果想要添加新的课程信息,点击“添加”按钮,同时可以选择某一条课程信息,点击“删除”进行删除。课程信息列表和课程信息添加界面如下图所示。

图5-12课程信息列表管理界面图

图5-13课程信息添加管理界面图
5.2.6轮播图管理界面
管理员可以对系统前台展示的轮播图进行增删改查,方便用户进行查看。轮播图管理界面如下图所示。

图5-14轮播图管理界面图
5.2.7资源管理界面
当点击“资源管理”这一菜单的时候,会出现资讯列表、资讯分类这两个子菜单,可以对这两个模块进行增删改查操作。资讯列表、资讯分类界面如下图所示。

图5-15资讯列表界面图

图5-16资讯分表界面图
资源管理添加代码:
@PostMapping("/add")
@Transactional
public Map
service.insert(service.readBody(request.getReader()));
return success(1);
}
public Map
service.insert(map);
return success(1);
}
测试存在于软件开发进程中的最后一个阶段,它可以保证一个软件的开发质量是否符合设计者的初衷,也为程序的正式上线做了最后一道质量检测的工序。软件测试主要是控制各种条件、包括软件输出方式,使用模式和运行环境等,来评估一个系统或应用是否符合设计标准。在软件测试过程中,我们一般刻意的去制造错误和极端条件,不能仅依照正常模式允许,而是多去尝试那些意外的情况。
系统测试包括:用户登录功能测试、课程信息查看测试、发布通知公告、奖励规则搜索、密码修改功能测试,如表6-1、6-2、6-3、6-4、6-5所示:
用户登录功能测试:
表6-1 用户登录功能测试表
用例名称 | 用户登录系统 |
目的 | 测试用户通过正确的用户名和密码可否登录功能 |
前提 | 未登录的情况下 |
测试流程 | 1) 进入登录页面 2) 输入正确的用户名和密码 |
预期结果 | 用户名和密码正确的时候,跳转到登录成功界面,反之则显示错误信息,提示重新输入 |
实际结果 | 实际结果与预期结果一致 |
课程信息查看功能测试:
表6-2 课程信息查看功能测试表
用例名称 | 课程信息查看 |
目的 | 测试课程信息查看功能 |
前提 | 用户登录 |
测试流程 | 点击课程信息列表 |
预期结果 | 可以查看到所有课程信息 |
实际结果 | 实际结果与预期结果一致 |
管理员发布通知公告界面测试:
表6-3 管理员发布通知公告界面测试表
用例名称 | 通知公告发布测试用例 |
目的 | 测试通知公告发布功能 |
前提 | 用户正常登录情况下 |
测试流程 | 1)点击公告管理,然后点击发布添加后并填写信息。 2)点击进行提交。 |
预期结果 | 提交以后,页面首页会显示新的通知公告 |
实际结果 | 实际结果与预期结果一致 |
奖励规则搜索功能测试:
表6-4奖励规则搜索功能测试表
用例名称 | 奖励规则搜索测试 |
目的 | 测试奖励规则搜索功能 |
前提 | 无 |
测试流程 | 1)在搜索框填入搜索关键字。 2)点击搜索按钮。 |
预期结果 | 页面显示包含有搜索关键字的奖励规则 |
实际结果 | 实际结果与预期结果一致 |
密码修改功能测试:
表6-5 密码修改功能测试表
用例名称 | 密码修改测试用例 |
目的 | 测试管理员密码修改功能 |
前提 | 管理员用户正常登录情况下 |
测试流程 | 1)管理员密码修改并完成填写。 2)点击进行提交。 |
预期结果 | 使用新的密码可以登录 |
实际结果 | 实际结果与预期结果一致 |
经过对促进高等教育可持续发展管理平台的测试,我们已经完成了5大模块的检测,包括用户登录功能测试、课程信息查看测试、发布通知公告、奖励规则搜索、密码修改功能测试,这些功能为后续的推广运营提供了强有力的技术支持。
通过促进高等教育可持续发展管理平台的开发,本人巩固了之前学过的知识,如今将平时所学到的知识融合在设计中,在设计过程中,做了很多的准备,首先,在数据库系统的设计过程中,尤其是在数据库的工作原理、工作特点,对其深刻的讨论,与此同时,对于小型站点来说,最好服务器的选择,其次,利用所学的知识点分析所做的系统,并在此基础上设计。
目前本系统已经上线,正在试运行阶段,用户反馈良好,基本完成用户所需,试运行过程中没有出现阻断性问题,有一些不足和小问题也及时予以修正,系统上线后,为了保证数据的安全性,对系统进行了备份操作,系统备份是每两个月备份一次,数据库备份为每周备份一次,系统部署在租赁的云平台服务器中。
本次系统上线成功后,得到了用户的高度认可,但是在功能上和性能上还需做进一步的研究处理,使其有更高的性能和更好的用户体验。
系统在以后的升级过程中,需要解决一系列用户所提出的问题,例如打印过程中如何避免浏览器的兼容性问题,大量用户访问时,如何保持较高的响应速度,在系统今后的升级过程中将着重解决这些安全性问题。
[1]Kartini A G ,Gumilar I ,Abidin Z H , et al.3D model of Pawon Cave: The first prehistoric dwelling discovery in West Java, Indonesia[J].Digital Applications in Archaeology and Cultural Heritage,2024,32e00311-.
[2]崔喆.依托智慧教育平台,促进学生全面发展[J].河南教育(教师教育),2024,(01):52-53.DOI:10.16586/j.cnki.41-1033/g4.2024.01.019.
[3]韩建丰.促进师生发展的智慧教育平台应用策略[J].上海教育,2024,(01):58.
[4]Farouq U C ,Brilian A V ,Fathurrodin N A , et al.Technical and Business Evaluation of Geothermal Dryhouse for Coffee in Kamojang, West Java, Indonesia[J].IOP Conference Series: Earth and Environmental Science,2024,1293(1):
[5]Rachmawati R R ,Agustian A ,Purba J H , et al.Study on the potential and development policy of beef cattle in Cianjur district, West Java province[J].IOP Conference Series: Earth and Environmental Science,2024,1292(1):
[6]Oswald C .Java Basics Using ChatGPT/GPT-4[M].Mercury Learning and Information:2023-12-28.
[7]Diego M ,A. C F .Lightweight precise automatic extraction of exception preconditions in java methods[J].Empirical Software Engineering,2023,29(1):30-30.
[8]宋晓燕,杨芬.Java程序设计语言的分层教学实践[J].电子技术,2023,52(11):182-183.
[9]田玉昆.基于Java Web技术的手机销售网站的设计与实现[J].电脑知识与技术,2023,19(32):47-49.DOI:10.14004/j.cnki.ckt.2023.1766.
[10]张国芳.Java编程语言在计算机软件开发中的应用方向分析[J].信息记录材料,2023,24(11):138-141.DOI:10.16009/j.cnki.cn13-1295/tq.2023.11.042.
[11]郭子傲,杨凯江.基于Java的在线音乐系统的设计与实现[J].工业控制计算机,2023,36(10):66-67+70.
[12]丁玉青,孙逸飞,朱敏.基于JAVA的共享蓝牙耳机小程序设计[J].科技与创新,2023,(20):152-154.DOI:10.15913/j.cnki.kjycx.2023.20.047.
[13]翟雪松.建设智能元宇宙学习平台促进义务教育公平发展[J].中国民族教育,2023,(09):26.DOI:10.16855/j.cnki.zgmzjy.2023.09.004.
[14]郭梅.新时期在线教育平台发展状况研究[J].黄山学院学报,2023,25(04):49-53.
[15]方倩,崔小巍.基础教育阶段在线教育发展对策[J].科技风,2021,(29):19-21.DOI:10.19392/j.cnki.1671-7341.202129007.
[16]张雅茹,孔令柱.立德树人理念下大学生发展平台的构建与实施[J].济南职业学院学报,2021,(04):75-78.
[17]陆惠兰.构建“灵慧美”生态教育推动学校可持续发展[J].广西教育,2021,(28):44-47.
[18]曾媛.虚拟学习社区伦理规范的作用研究——以国家教育资源公共服务平台专题教育社区为例[J].中国电化教育,2021,(07):122-127.
[19]王凝.思想政治教育类微信公众平台的可持续发展探究[D].大连理工大学,2021.DOI:10.26991/d.cnki.gdllu.2021.001253.
[20]钱小龙,黄蓓蓓.中国在线教育平台商业模式的扎根研究[M].南京大学出版社:202006.296.
伴随着设计的完成,大学生涯也随之即将结束。大学期间是我最珍惜的时光,大学时光中学会了很多,也成长了很多,这段时光中每一段回忆都刻在脑海中。感谢一起学习,一起成长同学们,和成长过程悉心教导的老师们,非常感激有你们的陪伴。
首先感谢我的指导老师,设计的完成离不开老师的一系列指导。在毕业设计的完成过程中,老师给出了很多中肯的建议,正是由于老师一丝不苟的工作态度,我的设计才能顺利的完成。
最后,感谢在大学生涯中每一位教导我的老师,是你们教给了我丰富的知识,更教会了我遇到问题时,如何去应对并解决。谢谢你们的帮助与支持。