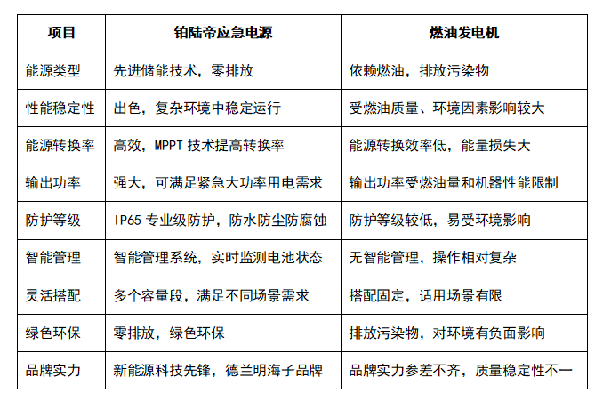
在电网迎峰度夏的严峻挑战面前,铂陆帝应急电源以其卓越的性能和可靠性,成为了不可或缺的电力保障伙伴。与燃油发电机相比,铂陆帝应急电源在多个方面均展现出显著的优势。

更高效稳定,性能卓越
铂陆帝应急电源具备出色的性能和稳定性,能够在各种复杂环境中稳定运行。高效的能源转换率和强大的输出功率,确保了电力供应的连续性和稳定性。即使在恶劣的天气条件下,铂陆帝应急电源也能保持出色的性能,为电力保障提供坚实的后盾。
1.先进转换技术MPPT
这大大提高了电源的能源转换率。这种技术确保了在太阳能转换为电能时,能量的损失尽可能少,从而为用户提供了更多的电力支持。
2.强大输出功率
这意味着在需要时,它能够迅速、稳定地提供电力,大力士模式下可以使用大功率电器,满足各种紧急用电需求。
3.IP65专业级防护
其外壳采用了防水、防尘和防腐蚀的材料,确保了在恶劣天气条件下电源仍能稳定运行。综上所述,铂陆帝应急电源凭借其出色的性能和稳定性,在各种复杂环境中都能为用户提供可靠的电力保障。
更智能管理,便捷操作
铂陆帝应急电源采用了先进的智能管理系统,可以实时监测电池状态、调整充电和放电策略,过热、过流、过压等保护功能,有效避免了因电力故障而导致的安全事故。
同时,它还能智能分配电力资源,在长期不使用时开启低耗电模式,避免电力的浪费和过度使用,,以优化能源利用效率和延长电池寿命。此外,其简洁易用的操作界面和人性化的设计,使得用户可以轻松上手并快速掌握使用方法。
更灵活搭配,满足多种需求
铂陆帝应急电源产品覆盖多个容量段,可以根据不同的使用场景和需求进行灵活搭配。无论是搜救破拆、医疗救援,还是施工作业、通讯交流等场景,铂陆帝都能提供合适的电池容量和电力支持,确保电力供应的充足和可靠。
更绿色环保,节能减排
铂陆帝应急电源采用先进的储能技术,无需依赖燃油等传统能源,实现了零排放和绿色环保。在电力短缺的紧急情况下,它能够快速响应,为各种救援场景提供稳定可靠的电力支持,同时减少了对环境的负面影响。
品牌实力,值得信赖
铂陆帝BLUETTI作为新能源科技先锋、中国知名出海企业德兰明海子品牌,凭借其卓越的产品质量和完善的售后服务体系,赢得了海内外广大用户的信赖和赞誉。其应急电源产品经过了严格的质量检测和实际应用验证,证明了其可靠性和稳定性。
铂陆帝应急电源以其绿色环保、高效稳定、智能管理、灵活搭配和品牌实力等优势,成为了电网迎峰度夏的可靠伙伴。在电力保障方面,它发挥着至关重要的作用,为各种紧急救援场景提供了稳定可靠的电力支持。
上一篇:无线网卡随身wifi的区别